1

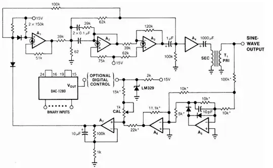
I've seen so many IC datasheets, and so appreciate the elegant reference circuit diagrams they've made. I'm not meaning the 'function' of the circuit, but the 'beautiful' schematics itself, such as below.

enter image description here

This picture is copied from TI's datasheet. I love it's style. I know there are so many software can draw schematic, but i've never seen any software can done this, particularly the comment style.

If someone know how to draw this, or what software can generate such schematic.

diverger
  • 5,848
  • 5
  • 45
  • 83
  • I'd say this could have been drawn using Microsoft "word" - note the large "dots" on junctions - it doesn't look like a regular schematic editor has done this. In fact I'd say it wasn't that elegant a drawing - look how cramped the 10pF is on A5 and none of the diodes have a value. I also don't like sawtooth resistors so I don't find this schematic very beautiful at all. – Andy aka Apr 19 '14 at 12:58
  • Print quality circuit diagrams were often drawn by hand. Not sure how that changed over last few years. – jippie Apr 19 '14 at 13:22
  • Yes, there are something not so good. I'm always curious about the schematics in IC vendors datasheets, and another vendor LT has similar style. They always can add more 'comments' and make the circuit more clear, so i want to know if there is such tools not only can draw schematics but can also add more 'powerful' comments and annotations. – diverger Apr 19 '14 at 14:20

1 Answers1

2

This is a publication style that permits poor photocopies to identify big junction dots from dots of stray carbon on old machines. It resembles the output from TinyCad. Notice it omits some of the useful design info like RefDes ,PN , value, tolerance.

I like the big dots too. I used to have HP software like this with rubber band autofit connections that optimized spacing, alignment and size while staying connected with big dots. Like an auto-router, except for schemas.

enter image description here

Not the same but similar.

  • Does TinyCad support the comments, like the big bracket in the schematic? Because sometimes i want to add some 'comments' onto the schematic, such as text or comments, annotations, arrows, something like the circuits on school books. I want to make my circuit clear to others, so i need more 'power' on the comments capability. – diverger Apr 19 '14 at 13:54
  • Any reasonable schematic program should allow text to be added to the drawing wherever the designer wants, in addition to the text that is associated with components. Some programs may only allow single lines of free text, so paragraphs or tables must be built a line at a time, but other programs allow text boxes that can contain several lines of text. – Peter Bennett Apr 19 '14 at 16:26