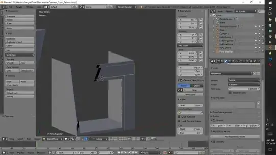
When I zoom out in the view window, my object is not being shown entirely.

Can anyone help understand why this is happening and how to fix it?
My Hardware specification: i7 2.80GHz NVidia GTX 1050 4GB 8GB RAM Windows 10
When I zoom out in the view window, my object is not being shown entirely.

Can anyone help understand why this is happening and how to fix it?
My Hardware specification: i7 2.80GHz NVidia GTX 1050 4GB 8GB RAM Windows 10
As pointed out by @rcgauer in the comments, it is a duplicated => post Where can the viewport clipping parameters be changed?
I just changed the end clip property in the View group as suggested by @adhi post linked above and it worked fine.