0

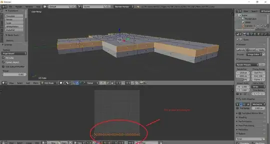
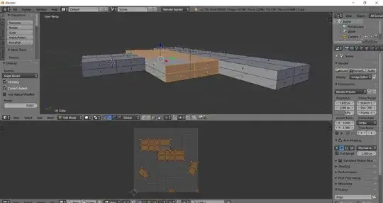
I'm struggling to Alt + Select those side faces, but when I manage it and try to unwrap, it creates a curved UV, which is not what I'm trying to do.

So how do I unwrap these into straight UVs ?

enter image description here

enter image description here

enter image description here

Duarte Farrajota Ramos
  • 59,425
  • 39
  • 130
  • 187
  • https://blender.stackexchange.com/questions/74041/how-to-perfectly-align-uv-coordinates-automatically/ and https://blender.stackexchange.com/questions/78358/how-to-straighten-curved-uvs-into-straight-belt/ – Duarte Farrajota Ramos May 30 '19 at 16:27
  • you could mark a vertical seam on one of the edges, then unwrap, or as Duarte suggests, use the Follow Active Quads (but I guess it doesn't keep the faces proportions so you'll have to scale). – moonboots May 30 '19 at 16:35

0 Answers0