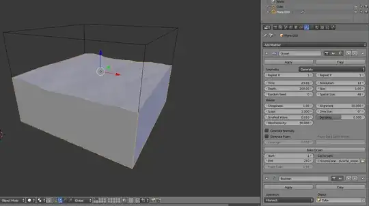
I would like to create a cross section of a patch of ocean (animated surface at the top, terrain at the bottom and water in-between), the starting point is to create this...
... how can this be done in Blender 2.8?
Thanks,
Simon
I would like to create a cross section of a patch of ocean (animated surface at the top, terrain at the bottom and water in-between), the starting point is to create this...
... how can this be done in Blender 2.8?
Thanks,
Simon
With a boolean you can use difference as your boolean and select the ocean object.