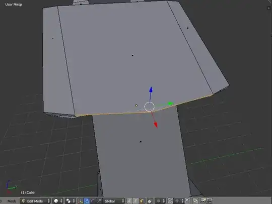
In short, the face shown in your screenshot has 2 problems:
- it is Ngon (face with more than 4 vertices),
- it is non-planar Ngon (all its vertices do not share the same imaginary plane).
Chances are that you'd like to get rid of faces of this type and make sure they won't come up in future.
The thing is that there probably aren't any ways to avoid faces of any type in an automated way. It could happen that object is allowed to have Ngons on planning / modeling stage, but isn't on the final stage of working on it (when lighting / rendering). So no one knows if you are designing model or cleaning it. See When should N-Gons be used, and when shouldn't they?
The only viable option is to keep track of your topology which may be quite important for overall look of your model. So if it's a problem to have these faces, make sure not to create them! Do not subdivide faces while modeling (unless subdividing all of them); use LoopCut tool to add details along with managing edge flow orientation.

See also Topology Guides blog for great tips about modeling.
A lot could be written about different ways of modeling while preserving topology as good as possible, but generally 2 global principles should be listed:
While second comes mostly with practice, the first could be achieved with some tools which already exist (keep in mind that these tools are meant to be used for finding Ngons in meshes and finding / repairing non-planar faces in particular).
Default tools for mesh Clean-Up in Blender
- Split Non-Planar faces tool will split adjacent faces if they are present and thus will show you where are they;
- Degenerate Dissolve might help in deleting geometry which is not preferable like zero-area thin faces.
Mesh Lint addon
- Check for Ngons in mesh with enabling adjacent option in Properties editor > Object Data > MeshLint rollout.

Mesh Analysis
- With Distortion enabled you can preview faces which are not flat (non-planar, like one on your screenshot) and possibly can cause distortion of texture / shading artifacts etc.

See also:
How to flatten a non-planar face to a targeted plane?
How to make all quads or ngons on your mesh planar (2d)?
How to flatten a face to avoid distortion (make an ngon planar)