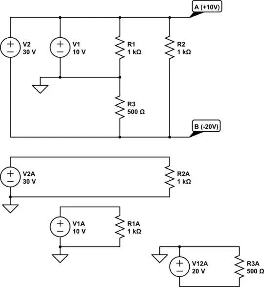
I have the following circuit where i have two parallel batteries and 3 different nodes. Since I, on purpose, put no resistors between the positives of the batteries, it seems that the resistors R1 and R2 are function of the battery of "their loop". Let's say I raise the voltage of the second battery (that is in this picture setted to 5V) to 200V or 1kV (or any other number) the current that passes through will not change and will stay at 0.01A as shown in this figure
I tried to increase the value of the second battery to 30V and the current that passes through R1 remained the same 0.01A. The increase in voltage of the second battery will affect each other 4 currents but not the one that passes in R1. The following image shows the circuit with 30V battery.
Is this correct? If I try this with a real circuit, will it behave this way?
I simulated the circuit with the software LTSpice, and also with a EveryCircuit software Simulation.
Why the second battery doesn't affect the current that passe through R1?
Thank You


