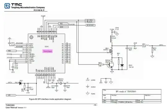
I got the following rfid reader from a colleague 
I have connected it to my raspberry pi 4 module b using the following pinout
;
- raspberry pin 2 (5V)-- reader module pin VDD
- raspberry pin 6 (GND)-- reader module pin GND
- raspberry pin 19 (MOSI) --reader module pin MOSI
- raspberry pin 21 (MISO)-- reader module pin MISO
- raspberry pin 23 (CLK) --reader module pin SCLK
- all other pins left unconnected
I have followed the setup steps described in this video https://www.youtube.com/watch?v=evRuZRxvPFI
My problem is that the reader is not reading data. I confirmed that the system does power up using an LED and (a resistor) in series connected to the VDD. The reader was pulling 0.46mA using a 3.3V supply, and 0.74mA using a 5V supply (measured using a multimeter).
When I fire up the raspberry and run the code, the reader does not seem to be reading any data from the rfid chips I have. I did confirm that the chips contain data using an other reader module.
I did go through the documentation but I havent found anything useful.
I tried connecting pins RSTN and STDBY to ground but it made no difference. I have no contact with the seller unfortunately(wasnt the one who made the order), so i cant get any more information about the reader. Has anyone had any luck with these specific types of readers? How else could I trouble shoot the system? Continuity tests have confirmed that there are no damaged traces on the reader board itself.
How can I get it to read/write data?









