Can anyone suggest me a simple circuit to shift a 0V/5V sine wave (low freq, under 50KHz) to a sine wave -2.5V (when was 0) to +2.5 (when was +5V).
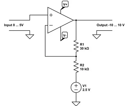
I have used a circuit for shift a 0V/5V sine wave (low freq, under 50KHz) to a sine wave -10V (when was 0) to +10 (when was +5V). The circuit used is shown below

The 2.5V is given through a 1K POT with pin-1 --> 12V and pin-2 --> 0V, middle pin of POT is connected to Inverting pin of OPAMP (at 10KOhm resistor). The output was -10 to +10V sine wave.
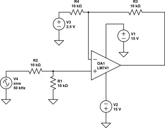
In another case, i need a output of -2.5 to +2.5V output when input is 0 to 5V sine wave. Using the same setup but changing the gain deciding resistors (i.e, Gain = 1), the offset voltage is applied through POT. the output was 0 to 5V which is same as input. can u please help me out.
