I'm trying to connect a BNO080(IMU) to my microcontroller on a PCB. There are capacitors at the voltage input to the IC and I don't properly understand what these capacitors are doing or how their values are determined to be 0.1uF. Any help?
-
2Have you read the data sheet about the chip's decoupling capacitors? – Andy aka Sep 20 '20 at 14:18
-
4https://en.wikipedia.org/wiki/Decoupling_capacitor – AnalogKid Sep 20 '20 at 14:24
-
4Does this answer your question? What is a decoupling capacitor and how do I know if I need one? – brhans Sep 20 '20 at 18:11
-
Those are power bypass caps – Voltage Spike Oct 03 '20 at 03:19
2 Answers
Those are decoupling capacitors. They filter out ripple voltages. The reason for 0.1 uF is that they tend to filter out wide range of frequencies better than in pF or nF range capacitors and 1uF or higher capacitors are larger in size so they are avoided because of that 0.1 uF has usually used. Finally 0.1uF are cheaper and easily available.
- 338
- 1
- 3
- 12
-
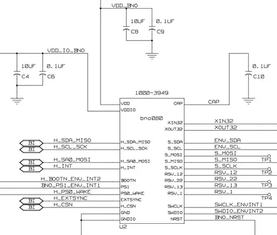
3They show two because you are supposed to put one capacitor as close as possible to each power supply pin, so two are required for this chip. The cropped wire goes to CLKSEL0 most likely and does not require a capacitor because it's not a power supply pin. – Spehro Pefhany Sep 20 '20 at 18:28
I never really answered the question.
The capacitors referenced are decoupling capacitors. Decoupling means isolating the local circuit from the supply. As in, decouple IC impedance from source impedance.
I've always looked at decoupling capacitors as a bucket of electrons placed close to loads. Typically, you need a small one for quick response and a large one for sustained demand. Larger one charges smaller. Source charges larger. Power increases from mains.
A change in load will cause a voltage droop (correct spelling) on the source. Power being supplied takes time to change (as in, it's fast, but not instantaneous), so if current changes and power hasn't had time to adjust, source voltage will drop. To mitigate the change, decoupling capacitors provide local charge to the individual components.
Within that context, two 100nF decoupling capacitors, as shown by OP graphic, did not seem enough for IC. They will provide quick response, but not meet sustained demand.
The demo board for BNO080 splits VDD and VDDIO, with each pin having a 100nF and 10μF decoupling caps. This makes more sense from a decoupling perspective.
- 7,996
- 2
- 18
- 34

