7

I am seeking guidance on this Assignment [Homework] Problem regarding RL circuits because me and my study group are getting two different answers and we don't know why.

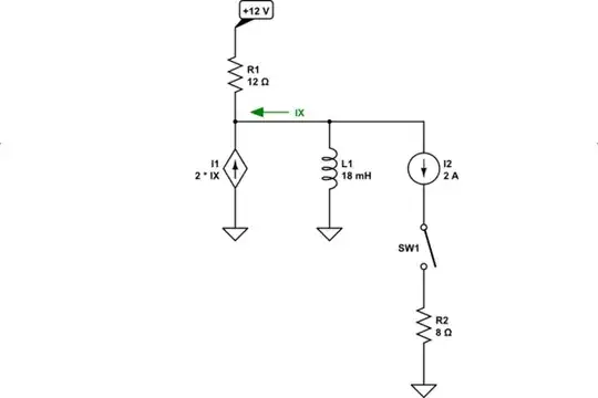
Question : After being open for a long time, the switch in the circuit closes at \$t=0\$.

enter image description here

  1. Determine \$I_1(t)\$ for \$t>0\$ by finding time constant
  2. Determine steady state current
  3. Determine Initial Current \$I_1(0^+)\$

As \$t\to\infty\$, I am:

  • doing a KCL at the bottom middle node
  • getting the equation for \$I_l(t)\$
  • doing the KVL around the loop to find my \$I_x\$
  • plugging my information into the equation.

I keep getting \$I_l(t) = \frac{19}9 A\$.

While my Study Group is getting \$I_l(t) = \frac53 A\$.

The inductor is where \$I(L)\$ is and has a value of \$18 mH\$.

Thank you for the assistance.

Rohit Singh
  • 129
  • 5
Etlewisg
  • 105
  • 6
  • 4
    +1 ... you deserve an upvote just for declaring that this is homework – jsotola Nov 04 '20 at 17:29
  • Couldn't agree more, @jsotola. OP: thanks for your honesty and clarity. I've since upped the clarity but laid it out a lot more readably than the one big lump of text :-) A very welcome to the site. – TonyM Nov 04 '20 at 17:32
  • Thank you @TonyM. I am new to posting and will format more clearly in the future. – Etlewisg Nov 04 '20 at 17:34
  • If the "12" and "8" are resistors, you need to work on your drawing. Presumably that's an attempt at a US resistor symbol, and if so, it's missing a couple of bumps. – Reinderien Nov 04 '20 at 17:34
  • Nice handwriting, your schematic drawing abilities need a bit of work though, it is hard to interpret the schematic that you have drawn. Which is actually the full schematic of the circuit that you are trying to solve? –  Nov 04 '20 at 17:49
  • The right circuit is the full schematic minus the switch because it is closed currently and the inductor drawing is missing since it is shorted once the switch is closed. I attempted to upload the original schematic, but it wouldn't allow me to upload multiple images. @Vinzent – Etlewisg Nov 04 '20 at 17:54
  • @Etlewisg so what you are saying is that where you have the "short" with the current labelled "IL(t)" there is actually an inductor in parallel with a switch, and in the schematic you show the switch is closed?. And what you want to solve for is the DC steady state operating conditions with the switch closed? (ie. voltages and currents as t -> inf). I just want to clarify because otherwise I might answer the wrong question.. and you are sure that you are not asked to calculate the step response when closing the switch right? because that would be a whole other thing.. –  Nov 04 '20 at 17:59
  • @Vinzent I uploaded a new image with the original circuit on the right and added the questions that i am trying to solve for. – Etlewisg Nov 04 '20 at 18:11
  • 3
    @Etlewisg Well, hopefully this is a lesson to others. If you show your work as well as identifying this is homework, you are well rewarded for it. There is a schematic editor here. I think that's the only improvement I'd suggest. I'll write up an answer to your question about $t\to\infty$, at least, since others haven't yet done so. By the way, the $8:\Omega$ resistor is completely pointless and can be shorted without any loss. – jonk Nov 04 '20 at 19:51

1 Answers1

4

Case: \$t\to\infty\$

Always redraw the schematic. Even if you don't entirely want or need to. It's just good practice to get into. See the Appendix below for details.

I'll just redraw the entire schematic as you have it, at first:

schematic

simulate this circuit – Schematic created using CircuitLab

Now, for the case with \$t\to\infty\$, the switch has been closed a long time and therefore there is no changing current in \$L_1\$ and thus no voltage drop across it. Also, \$R_2\$ simply does not matter. \$I_2\$ has infinite impedance and the little \$R_2\$ is completely irrelevant. It cannot be seen by anything on the other side of \$I_2\$. So \$R_2\$ can be shorted out without any loss in finding your answer.

The new schematic (showing a closed switch) is:

schematic

simulate this circuit

As the node voltage is still \$0\:\text{V}\$, there is still \$1\:\text{A}\$ in \$R_1\$ with the direction, as shown. Obviously, you still also have \$I_1=-\frac23\:\text{A}\$ and \$I_X=-\frac13\:\text{A}\$. There's clearly no other option.

By simple inspection, you can see that there is \$\frac13\:\text{A}\$ flowing into the node within the right-side box. (If it helps you, imagine a \$0\:\text{V}\$ voltage supply replacing the wire between the two boxes, again without loss to the analysis, as a way of isolating the node into two parts.) There is also clearly \$2\:\text{A}\$ flowing out of that same node. So \$L_1\$ must be supplying the remainder: \$2\:\text{A}-\frac13\:\text{A}=1\frac23\:\text{A}=\frac53\:\text{A}\$.

That's the magnitude. I'm sure you can work out the direction.

Redrawing Schematic Appendix

Rules to live by are:

  • Arrange the schematic so that conventional current appears to flow from the top towards the bottom of the schematic sheet. I like to imagine this as a kind of curtain (if you prefer a more static concept) or waterfall (if you prefer a more dynamic concept) of charges moving from the top edge down to the bottom edge. This is a kind of flow of energy that doesn't do any useful work by itself, but provides the environment for useful work to get done.
  • Arrange the schematic so that signals of interest flow from the left side of the schematic to the right side. Inputs will then generally be on the left, outputs generally will be on the right.
  • Do not "bus" power around. In short, if a lead of a component goes to ground or some other voltage rail, do not use a wire to connect it to other component leads that also go to the same rail/ground. Instead, simply show a node name like "Vcc" and stop. Busing power around on a schematic is almost guaranteed to make the schematic less understandable, not more. (There are times when professionals need to communicate something unique about a voltage rail bus to other professionals. So there are exceptions at times to this rule. But when trying to understand a confusing schematic, the situation isn't that one and such an argument "by professionals, to professionals" still fails here. So just don't do it.) This one takes a moment to grasp fully. There is a strong tendency to want to show all of the wires that are involved in soldering up a circuit. Resist that tendency. The idea here is that wires needed to make a circuit can be distracting. And while they may be needed to make the circuit work, they do NOT help you understand the circuit. In fact, they do the exact opposite. So remove such wires and just show connections to the rails and stop.
  • Try to organize the schematic around cohesion. It is almost always possible to "tease apart" a schematic so that there are knots of components that are tightly connected, each to another, separated then by only a few wires going to other knots. If you can find these, emphasize them by isolating the knots and focusing on drawing each one in some meaningful way, first. Don't even think about the whole schematic. Just focus on getting each cohesive section "looking right" by itself. Then add in the spare wiring or few components separating these "natural divisions" in the schematic. This will often tend to almost magically find distinct functions that are easier to understand, which then "communicate" with each other via relatively easier to understand connections between them.

The above rules aren't hard and fast. But if you struggle to follow them, you'll find that it does help a lot.

You can read a snippet of my own education by those schematic draftsmen at Tektronix who trained me by reading here.

jonk
  • 77,876
  • 6
  • 77
  • 188
  • Thank you very much for such a detailed answer to my question. I can see where I was going wrong. I was including the 8 ohm resistor as well as the 2A current in my calculation for the KVL, instead of omitting them. The way you drew your schematic makes the circuit look WAY simpler and easier to understand. This is the first time i have seen it drawn like this, but will definitely be reading the link you provided as well as practicing. – Etlewisg Nov 04 '20 at 20:29
  • @Etlewisg I'm still practicing. So never stop. It's just good stuff. Follow the guidelines, but don't imagine they are absolute. Sometimes, or actually helps to violate one. But until you are able to know when, follow them closely. It really will help you. – jonk Nov 04 '20 at 20:34
  • I have one more question pertaining to the Eq Resistance as seen by the inductor. I did the calculations as shown in my work and got Req=36 ohms. That is curious since the only active resistor in the circuit is the 12 ohm. Is that due to the controlled current source? – Etlewisg Nov 04 '20 at 20:42
  • 2
    @Etlewisg Yes. The dependent source "soaks up" 2/3rds of the current in the 12 Ohm resistor. So, shorted, only 1/3rd of the current is observed externally; the other 2/3rds being sunk by the dependent current source, internally. But left open, the output actually shows 12 V (and the dependent current source is at 0 A, of course.) So you get 12 V divided by (1/3 A) or 36 Ohms. – jonk Nov 04 '20 at 23:09
  • Ok. That makes sense. Thank you very much for your explanations and guidance! It is greatly appreciated. – Etlewisg Nov 05 '20 at 02:03
  • 1
    @Etlewisg You are very welcome! And I very much appreciate the kind comments. It makes all this worth the time! – jonk Nov 05 '20 at 02:04