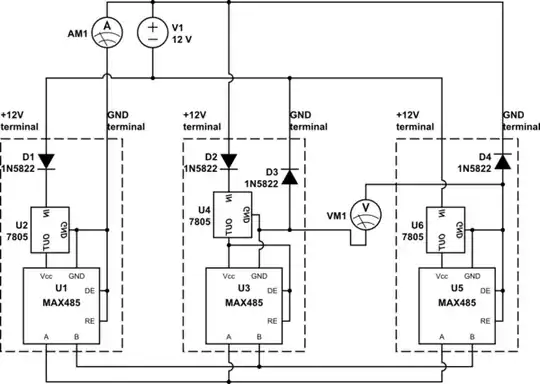
I have several RS485 devices. All of them are connected together and power by a 12V power supply. Each device has its own 5V voltage regulator. I want to use diodes for each of them to protect aginst power supply reverse polarity connection. The problem is if I place the diode on the 12V input terminal, about 125mA will flow through GND (that is wrongly connected to 12V) and A or B (that is connected to other devices and has +-5V); And if I put the diode on GND, the GND level of the devices will not be equal because of the voltage drop across the diode.

simulate this circuit – Schematic created using CircuitLab
So which is the best option?
- One diode on the 12V input terminal for each device.
- One diode on the GND input terminal for each device.
- One diode on the 12V and another diode on the GND input terminal for each device.
- Another solution.