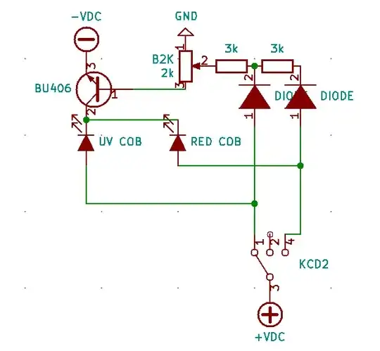
I have the following current adjustment circuit, VDC is 32V. I want to be able to switch between two COB LEDs and adjust the current however the current should be much lower than it is in practice (it's 800mA on red when it should be a few hundred less) and completely detaching the potentiometer from the base of the transistor changes nothing.
When the Red COB is activated the intent is that there should be 3k ohms more resistance than if the UV were activated because they need different currents to produce similar brightnesses.
My old circuit was the following and worked fine but I hadn't yet tried to add switching between two LEDs: 

