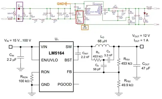
What you guys think about my LM5164 power board? Tried to copy the demo board version, 15-100Vin - 12Vout@1A.

- 1
- 2
-
What are we supposed to think about it? Opinion based questions are off-topic. Fact is that as it is now, it will not work due to missing ground connections. – Justme Jan 31 '21 at 15:34
-
Do the schematic and the board actually match? The FB connection appears to be wrong on the board. – CL. Jan 31 '21 at 15:38
-
Do you have justifications for violating the layout guidelines in section 10 of the datasheet? – CL. Jan 31 '21 at 15:39
-
Did not see the missing ground on schematic, will fix it. The FB on board are wrong, my mistake there. Totaly forgot about the guidelines, felling so dumb now, going to remake everything i think.. thanks – Marcos Vinicius Jan 31 '21 at 16:12
-
Ferrite bead , 1kohm@100mhz each, the design states a 2kohm@100mhz , only have 1kohm here. – Marcos Vinicius Jan 31 '21 at 18:52
2 Answers
Initial thoughts:
- The schematic is a little odd in that VIN- is above VIN+. We'd normally keep positive to the top of the schematic.
- What is D1 for? D2 already provides reverse polarity protection.
- There doesn't seem to be any connection between U1's GND connection and the output supply on the schematic although both seem to be connected to the ground plane on the PCB.
- Many of your component ground plane vias are hidden unnecessarily. There is plenty of space in many instances to leave them visible and obvious which would help debug or repair unless you're doing it for heatsinking.
- 175,532
- 13
- 190
- 404
-
Will change the input side in the design. D1 and D2 are for polarity protection, will remove the second one . Yeah the GND is wrong, going to fix it. The vias até copied from the demo board layout, guess the debug pros are better and will change then to be visible vias. Thanks! – Marcos Vinicius Jan 31 '21 at 16:20
-
Aaaagh - a sideways ground symbol! The symbol represents metal plates buried in the earth. It should always point down. Otherwise good work! – Transistor Jan 31 '21 at 17:13
-
True, im going to redo the schematic, now im seeing its confusing to read. – Marcos Vinicius Jan 31 '21 at 19:02
-
@MarcosVinicius leave it as it is please. Nothing difficult to read about it and it’s good training for the less well versed in schematic reading. – Andy aka Jan 31 '21 at 19:46
-
1@Marcos, or add in an update with the new schematic but leave the old one there so that our answers still make sense. Note that you could crop it rather a lot. – Transistor Jan 31 '21 at 20:00
-
Not going to edit here, will do on the revision of my board, not following the Layout guidelines killed my design, guess its counts as experience right. Thanks! – Marcos Vinicius Jan 31 '21 at 20:07
-
There's an excellent checklist on this site in rules-and-guidelines-for-drawing-good-schematics if you're interested. – Transistor Jan 31 '21 at 20:19
-
Great resource link, so much to learn, now i have a direction. Thanks!!!! – Marcos Vinicius Jan 31 '21 at 21:35
What I see as problematic: -
If you look at the circuit in the data sheet you'll see that the minimum operating voltage for 12 volts out is 15 volts in. You have said this: -
Tried to copy the demo board version, 15-100Vin - 12Vout@1A.
But, you have significantly reduced the input voltage by two diode drops (purple box). I think this will give you problems when the input supply is below 16 volts.
The 2nd issue is your UVLO resistor divider in the red box above. You have set this to disable the chip when the input voltage is below 6 volts and this is waaaay to low. Your circuit, if the data sheet diagram is to be believed, will not reliably work when the input voltage falls below about 16.4 volts (two diode drops above 15 volts) so your UVLO potential divider is missing the point by a long way.
Remember, this is a buck convertor and the input voltage needs to be above the output voltage by some few volts for this chip to work reliably. You also need to sort out a discrepancy on your 0 volts because your input 0 volts isn't connected to your output 0 volts.
I also fail to see why you have an output fuse AND an input fuse. You should only need one.
I don't see there's any point checking the layout on this basis.
- 456,226
- 28
- 367
- 807
-
The UVLO divider was from the demo board, going to check It again. If two diodes are not needed for polarity protection im going to remove one. The fuses are extra protection, what if the output is shorted? The input fuse is more for the varistor than the chip. – Marcos Vinicius Jan 31 '21 at 16:17
-
1If the output is shorted so what? The device can deliver up to 1 amp of output current (page 1 of the data sheet) AND it has overcurrent protection built in. A 1.5 fuse on the output will do nothing to protect anything. The device also has thermal shut-down protection with auto recovery. We're in the modern world these days and can normally expect such features @MarcosVinicius – Andy aka Jan 31 '21 at 16:24
-
Are these features to be trusted even if a fault condition is maintained for continued periods, like a short on output to ground or a >1amp load? My fear is to stress the chip beyond its limits, the board will be used in production so there will be soldering ir polarity mistakes, a fuse is easy to implement for that. – Marcos Vinicius Jan 31 '21 at 19:01
-
It’s up to you. If you ain’t convinced by reading the data sheet or speaking with the manufacturer then surely you won’t believe me. – Andy aka Jan 31 '21 at 19:45
-
Well.. If the datasheet says then its true, It was really tested on many scenarios, i think its a question about me trying to deliver a solid and fail safe product. You are right, If i dont believe in the datasheet why read It anyway, its a bad habit keeping this doubts, thanks you for the help, going to think more about my protection choices. – Marcos Vinicius Jan 31 '21 at 20:05
