What I'm trying to do?
I'm making a constant-current source based off an existing design. The specs of the existing design are:
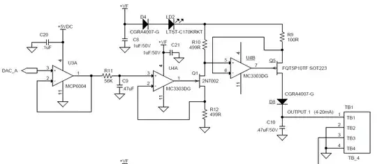
Existing Design
The design is of a constant current source capable of outputting 4-20mA output current from an input voltage of 0-2V.
The Problem
The problem is when physically making the circuit, the output of this circuit is stuck at 56mA irrespective of input.
I cannot find/contact the original author of the schematics to discuss the problem and its up to me to figure this out.
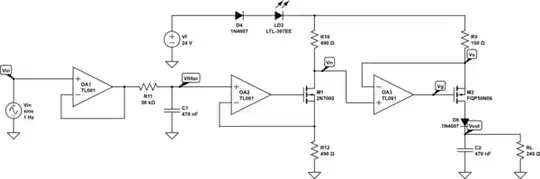
The simulations also show the same results as in reality:
Simulation Findings
Input: Sinusoidal Wave of 0-2V peaks of frequency 1 per second
Output Current: Constant current of 56 mA
Output Voltage: 13.6474V with small ripples with amplitude in microvolts.
PMOSFET Info
V(Gate) : 23V
V(Source) : 14V
V(GS) : 8V
Question
1) Where should I start looking for issues?
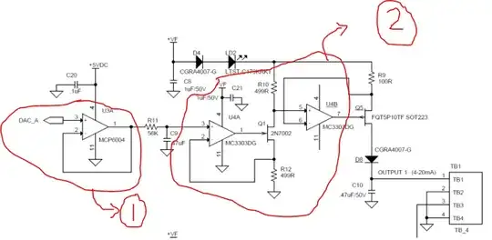
2) What is the name of the op-amp configuration being used in the second stage? I do know that the
first stage is a voltage follower.
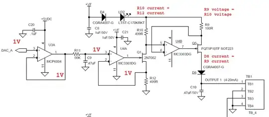
EDIT 1: Resolving whether PMOSFET Symbol is correct
I have inverted the MOSFET just in case and the result is a little better but still not close to expected. Don't know whether inverted helped or made it worse.







