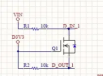
I have the above circuit which is able to convert Vin to 3V3. Any IO pin of the MCP23S17 can be connected to D_OUT on the level shifter. D_IN can be used for either input or output signals. The MCP23S17 is able to detect inputs and outputs logic levels correctly when used with a power supply. However, when I connect the pins to a device that has some proprietary circuit at its input pin the voltage on the level shifter output drops to 3V3. What would be the best way to implement isolation at the output of D_IN so that it can still be bidirectional. I have looked at CD4050BNSR but am unsure if it will be bi-directional. I will be very thankful for any recommendations.
Asked
Active
Viewed 315 times
0
-
The question of how to build/buy a bidirectional digital isolator is asked periodically.... maybe there is something in those questions that will help – Pete W Mar 11 '21 at 00:12
-
36V might be stretching the friendship regarding Vgs for the mosfet. It is usually around 20V. Your level translator will work, but not for long. – Kartman Mar 11 '21 at 03:08
-
you may need a stronger pull-up on the 36V side – Jasen Слава Україні Mar 11 '21 at 04:41
-
Ali, I may as well add another eese link here that may (or may not) be of some use. – jonk Mar 11 '21 at 05:29
-
@PeteW Thank you for the links. I looked at them and found : P82B96P. I can replace the level shifter with this IC, and the only drawback is that the voltage is now limited to 15V. – Ali Mar 11 '21 at 16:38
-
@Kartman 36V is not a necessity. The device is supposed to be on the test bench and will be used at ~24V. My problem is that the device receiving the signal pulls the voltage down to 3.3V. – Ali Mar 11 '21 at 16:40
-
@Jasen Thank you for the suggestion. I will replace the 10k with a 1k and see if it helps. – Ali Mar 11 '21 at 16:46

