0

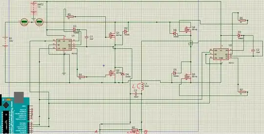
enter image description hereI am building sine wave inverter (currently in Proteus) and I have a problem with various loads - choosing LC filter for one load doesn't work for other. How should I solve this problem? Should I adjust PWM using PID to achieve sine? What LC should I choose then? For biggest load? - get perfect sine on highest load and then adjusting PWM for lower? Because lower load with higer load's LC gets square wave. Low load LC with high load gets spiky low wave.

Ri Di
  • 1,029
  • 7
  • 20
  • What’s your current scheme for it, open loop or feedback? What problem are you experiencing when using an LC filter? – winny Mar 16 '21 at 16:54
  • Surely the LC filter should be smoothing out the PWM, not the whole sine? – Transistor Mar 16 '21 at 16:55
  • Can you show a schematic for what you have built so far? (There is a schematic editor available when editing questions. It's icon looks kind of like a schematic.) – Math Keeps Me Busy Mar 16 '21 at 17:50
  • So LC is used only for smoothing PWM? So I should use feedback and PID to control sine itself (lower it for low loads)? – Ri Di Mar 16 '21 at 20:17
  • Your schematic does not show if and what feedback you are using? – winny Mar 16 '21 at 20:25
  • 2
    Your schematic contains a lot of unnecessary kinks, cross-overs, reverse turns and a background grid which all make it hard to read. See rules-and-guidelines-for-drawing-good-schematics if you're interested in improving. You can eliminate a lot of wiring by using the GND symbol at each node connected to ground. – Transistor Mar 16 '21 at 20:30
  • I am not using any feedback yet. My simple question - how do inverters keep sine wave with various loads? Do they use feedback and adjust PWM? I just want to know how to proceed further with it. – Ri Di Mar 17 '21 at 11:59

0 Answers0