The above method has a flaw: when the internal switching transistor turns on, the IC looses power due to the fact that the collector is connected to the same power rail as the control circuit of the IC. This results in a very unpredictable behavior of the chip.
However, there is a solution to the above problem. Simply connect Vin to the input voltage source, as one would normally do with a buck converter IC, but use the output pin of the IC to drive an external transistor. Here is what I'm talking about:

The solution seems like a simple one, but is it? The answer is no. There is a very critical component in the above circuit which determines whether the circuit will work or not. Can you guess what it is?
The very critical component is the 1uF soft-start capacitor C3. Its absence will cause the whole circuit to fail. Also, choosing a very small value for C3 will also cause the circuit to fail. Why? Let's see.
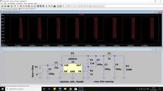
The thing is that buck converter ICs can have a max duty cycle of 100%, which means that the switch can be permanently on. This is because such a condition causes no problem whatsoever to the circuit. However, in a boost converter, a duty cycle of 100% means that the inductor is permanently connected in parallel to the input voltage source, which shorts the voltage source, as you can see in the picture below:

Before I explain how C3 helps avoid this problem, let me just explain how the LM2596 attains and regulates the output voltage (when used as intended) as set by the feedback resistors R1 and R2.
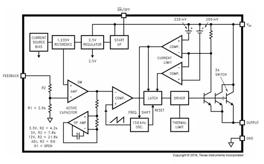
A fraction of the output voltage is fed back to the error amp in the IC through R1 and R2. This is compared with an internal voltage reference to check if the output voltage is equal to, lower than or higher than the reference voltage. Initially, this feedback voltage is lower than the reference voltage. This results in the error amp telling the IC to increase the duty cycle all the way up to 100%. This cause the output voltage to rapidly rise up (happens during the on time of the switching transistor). As the output voltage approaches the desired value, the error amp tell the IC to slowly decrease the duty cycle and eventually, it reaches a steady-state value (0 < D < 100). This is how a buck converter controller works.
In a boost converter, on the other hand, the output voltage increases during the OFF time of the switch, and not the ON time. So what happens during the ON time? The inductor is charged up. It is during the OFF time of the switch when the inductor discharges into the output capacitors, which causes the output voltage to rise up. Due to this, it becomes critical to implement switch current limiting to ensure that the switch opens after the boost inductor is charged to a certain extent, or limit the duty cycle to 90-95% at most by some other method. In essence, the switching transistor in a boost converter MUST turn off within one clock cycle in order to allow the output voltage to rise and to prevent shoring the input through the inductor.
Now its time to explain how C3 helps achieve that. As you all know, initially, for a short period of time during the startup, C3 is almost like a short circuit. This causes the feedback pin to get effectively connected to the output momentarily. Since, initially, the output voltage of a boost converter is almost equal to the input voltage, the feedback pin sees a very large voltage and thinks that the output is much higher than necessary, and keeps the switch off. As time progresses, the capacitor C3 slowly charges up, with allows the voltage on the feedback pin to slowly fall. This results in the duty cycle increasing slowly. In case of this circuit, the soft-start must be very 'strong' in order to prevent the dutycycle from reaching the full 100%. This is why C3 must be very large. It must be large enough to ensure that the voltage on the feedback pin doesn't fall so rapidly that the feedback voltage falls below the reference voltage much before the output attains its desired voltage.
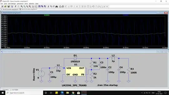
(Green: Voltage at f/b pin, Blue: Output voltage)


Inductor current (note the difference in the inductor current between this case and the previous one)

Duty cycle of the switch (blue) and output voltage (green)

Inductor current (red) and switch PWM (green)

Output Voltage:

But remember, this is a very dodgy solution with instability written all over it.
Edit: Adding a diode between GND and Feedback (as shown) will help 'reset' the soft-start mechanism by rapidly discharging C3 if the output voltage suddenly drops due to load transience or a short circuit
