Why doesn't my IGBT module work? I shared my Multisim file as a download google drive file. Can you solve the IGBT problem? IGBT strangely doesn't work.
The emitter voltage is only 12V. I expected it to be equal to Vcc - about 98V.
Why doesn't my IGBT module work? I shared my Multisim file as a download google drive file. Can you solve the IGBT problem? IGBT strangely doesn't work.
The emitter voltage is only 12V. I expected it to be equal to Vcc - about 98V.
Since you seem to have fixed the "burning" problem and now only have a "low output voltage" problem, I think I can help.
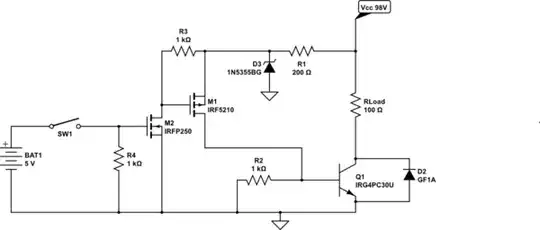
Your IGBT is being used in a way similar an emitter follower would be used with regular NPN bipolar junction transistor (BJT.)
With an NPN BJT emitter follower, the emitter will always be about 0.7 volts lower than the base voltage - regardless of the collector voltage.
It is similar with your IGBT. The emitter will always be a few volts below the gate. According to the IRG4PC30U datasheet, \$V_{GE}\$ is something between 3 and 6 volts.
You have D3 (1N5333B datasheet) there, clamping the gate to no more than 18V. That matches just your emitter voltage of 12V. 18 on the gate minus 6V \$V_{GE}\$ is 12V.
You are trying to use your IGBT as a high side switch. It would work better as a low side switch.
I've redrawn your circuit to be easier to read, and also so that I can modify it into a low side switch. The schematic editor on the site here doesn't have an IGBT symbol, so I used an NPN transistor but gave it the correct part number.

simulate this circuit – Schematic created using CircuitLab
With it drawn that way, it is clearly a high side switch. The voltage to the load can never be more than the voltage on the gate of the IGBT.
Here's your circuit redrawn as a low side switch:

Operated that way, you should get nearly the entire Vcc across your load.
I don't know enough about IGBTs to know if those resistors are anywhere near resonable.
Depending on the IGBT \$V_{GE}\$, you might be able to remove M1 and M2 (and the associated resistors) and just use the 5V directly - or maybe not. If you are using a microcontroller output rather than a battery then it won't be able to deliver the current needed to switch the IGBT quickly.