I am new to MOSFETs and I could use some help!
I want to turn a DC motor on and off using a N-channel MOSFET. I was trying some things out and I found that this works:
The motor turns on and off very quickly.
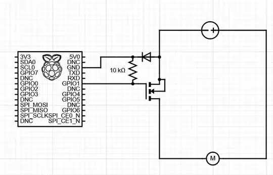
The circuit that I want to build is actually a bit more complex and I would like to use a diode like this:
Now the motor turns on quickly, but it takes a few seconds before it is turned off. Could anyone explain why this happens?
Thanks a lot!
