It's real.
this video shows a 9-volt battery is connected to a wire as a primary
... and a transistor, and a resistor.
This is the simplest SSTC (Solid State Tesla Coil) I've seen. The transistor chops the incoming DC power supply so that it's changing at the primary. It takes feedback from the secondary, so that it oscillates at the resonant frequency of the secondary inductance and its self capacitance.
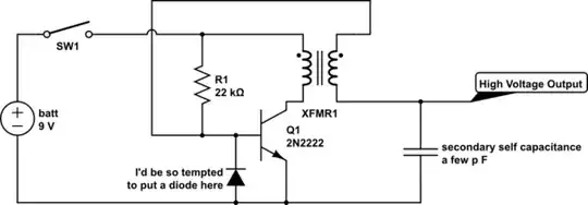
Drawing the circuit from the video (I might make one myself for the lols), we get this

simulate this circuit – Schematic created using CircuitLab
I'm not absolutely certain I have the transformer 'dotting' correct, but I think I have interpreted it correctly from the video. If it fails to work, swap the orientation of one of the coils. Eye-balling the coils, I'd guess at 32 mm x 100 mm and 200 turns = 350 µH for the secondary, and 35 mm x 3 turns = 690 nH for the primary, coupling in the 0.1 to 0.2 ballpark.
When power is switched on, the transistor is biassed as an amplifier by R1. It's quite a large value, so the base current is small, and the collector current is similarly small enough that the transistor doesn't draw too much current for the battery or let out smoke.
If you run this in a simulator, that might be all that happens until you give it a kick. In real life there's noise in the circuit, and this noise will be amplified by the transistor. This will cause a variation in the collector current, which will induce a voltage in the secondary. This voltage will drive a current into the circuit consisting of the transistor base and the coil self capacitance. If the transformer is connected the correct way round, the effect will be to reinforce the change and drive it further.
This reinforcement will continue until one of two things happen. A) If the collector current is increasing, eventually the transistor will run out of gain or B) if the collector current is decreasing, eventually the current will get to zero. At either end point, the collector current stops changing, so the reinforcement feedback stops, and the transistor switches to the other mode. This cycle now continues indefinitely.
Once started, the timing of these reversals is dominated by the resonance of the secondary with its self capacitance.
As @Hearth points out in comments, it's basically a Joule thief, or blocking oscillator circuit.
A combination of low input power and the 2N2222 being fairly tough allows this to keep working without blowing it up from overvoltage on the collector or base. More input voltage or a more fragile transistor would not work, at least not beyond the first few cycles.
I like circuits that are as simple as possible. If I'd started to design this, I'd probably ground the secondary with a pair of anti-parallel diodes, so that the discharge current is kept out of the transistor base, and then have to connect the feedback to the base. However, the capacitance of these diodes would change the phase shift and gain, and it may not start, and would use more components ... sigh! Perhaps it's worth the risk of killing a 2N2222 for the simplicity. Maybe just one little signal diode between base and emitter as shown to prevent VBE reverse bias. I'm sure that would not stop oscillation.