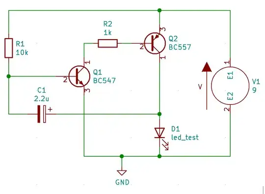
When I try to understand the dynamic behaviour of this circuit, I am
reasoning as follows:
- Initially, C1 is discharged and all transistors are off
Yes. Without a power supply I'd pretty much agree.
But even at \$t=0^{+}\$ just when power is applied, since \$C_1\$ starts out (assuming the circuit has had time to completely discharge everything) with \$0\:\text{V}\$ across it. The LED current is assumed to be zero, at start (though I hate making such assumptions without more study.) So the voltage drop across the LED should also be \$0\:\text{V}\$. That ties one end of \$C_1\$ to ground (through an LED, though) and this implies then that the base of \$Q_1\$ will be at ground, as well. So, with \$Q_1\$ off there should be no collector current for \$Q_1\$ and therefore no base current for \$Q_2\$ and therefore no collector current for \$Q_2\$ and.. well, no LED current. Q.E.D.
- When applying the supply voltage, current will flow through C1 (incidentally with the wrong polarity), and Q1 will begin to charge.
Not at all the way I'd visualize it, though I do agree that given the capacitor polarity you show, the increasing capacitor's voltage differential will be opposite to the shown polarity.
With the supply voltage applied, current through \$R_1\$ will achieve two things: increasing base current for \$Q_1\$ and decreasing charging current for \$C_1\$.
As long as the voltage across C1 is low, Q1 will stay off. The time
constant is the product of the values of R1 and C1.
Yes, pretty much agree with this. The base current in \$Q_1\$ will be miniscule at first and will not be sufficient to meaningfully affect \$Q_2\$ until the \$Q_1\$ base voltage is able to rise upward, sufficiently.
- Eventually, Q1's Vbe will be enough to turn Q1 on and a current of 0.9 mA will flow into Q1's base
Well, given \$R_1\$'s value and the fact that \$Q_1\$ requires a base-emitter voltage that is getting meaningful, I'd make it more like \$800\:\mu\text{A}\$.
Note that this implies that, if \$R_2\$ weren't present, the base current out of \$Q_2\$ will be about \$\beta_1\$ times this figure. However, \$R_2\$ allows \$Q_1\$ to saturate and therefore does limit it to about \$8\:\text{mA}\$, instead. (It turns out that this suggests the hand of a designer here, as the saturation \$\beta_1=10\$.)
So the collector current of \$Q_2\$ can be (assuming a modest \$\beta_2=120\$ for a PNP) about \$960\:\text{mA}\$! Without another resistor here to allow \$Q_2\$ to saturate, the LED voltage will (in theory) keep \$Q_2\$ out of saturation. So the high \$\beta_2\$ value likely applies.
And this is a problem.
So this is where you stop for a moment and insert a series resistor (\$R_3\$) between the collector of \$Q_2\$ and the LED anode. This allows \$Q_2\$ to saturate and allows the LED to also operate at a reasonable applied voltage.
In adding \$R_3\$, I'd retain the now-loose end of \$C_1\$ at \$Q_2\$'s collector and no longer to the LED anode. Here, I'd probably set \$R_3=220\:\Omega\$ (it's a pulse current so I'd allow something higher than \$20\:\text{mA}\$, to start.)
- Because Q1 is now turned on, base current can now flow out of Q2's emitter, turning Q2 on
I think you mean that base current in \$Q_2\$ allows its collector to start supplying LED current. And yes.
- Collector current flows through Q2, turning on the LED
Yes.
- Since the LED's forward voltage is (likely) higher than Q1's Vbe, C1 will now begin to charge in the "right" polarity
Good breaking point.
Before I write the following, just some notes.
The LED doesn't have a static "forward voltage." It has a voltage that is proportional to the logarithm of the current through it. It's almost never zero volts and it's never constant unless the current through it is also constant. So as this circuit first starts up, \$Q_1\$ despite being "off" in what you write, isn't really actually off. So it is supplying active mode base current to \$Q_2\$ which is supplying a little LED current and that will generate a voltage across the LED, etc. You can idealize this. But it's actually nuanced.
In addition, \$Q_2\$ has a 'capacitance' between its emitter and collector and this capacitance will initially also pull up \$Q_2\$'s collector when power is applied, leading to an initial LED current. So your comment about \$C_1\$ initially keeping \$Q_1\$ off (and my above agreement) isn't really true. Instead, \$C_1\$ is pulled up by the collector-emitter capacitance of \$Q_2\$, turning \$Q_1\$ on for a moment. However, that capacitance is only some dozen pF so it doesn't take long to become charged (through the LED) so that \$C_1\$ is rapidly pulled down turning things off so as to meet with your expectations. This whole time period will be rather short, order of dozens of microseconds I think, as it should not take the exponential-related current of the LED (if \$R_3\$ isn't present -- a little longer if it is) long.
Back to the story. But the following story will assume \$R_3\$ and the ability for \$Q_2\$ to saturate. If there is no \$R_3\$ in your mind as you read below, then some of what I write below won't apply. Just FYI.
The collector current in \$Q_2\$ will rapidly rise up and this will create a necessary voltage drop across the LED (and, if you follow my earlier thoughts) and also \$R_3\$, pulling the collector end of \$C_1\$ rapidly upwards. But the other end of \$C_1\$ is already perhaps \$1\:\text{V}\$ higher. So this drives the base of \$Q_1\$ still harder than before, ensuring that the base voltage of \$Q_1\$ is crazy high (close to the positive voltage rail.) This is the positive feedback part of the cycle that ensures a very fast transition that jerks the collector end of \$C_1\$ upward, very quickly -- like a sharp "snap" upwards.
However, this causes a very high base current (exponentially related) in \$Q_1\$ which allows \$C_1\$ to rapidly charge from about \$1\:\text{V}\$ to about \$8\:\text{V}\$ in very short order (a few microseconds, maybe a little longer and depending on \$C_1\$'s value. \$Q_1\$ is in hard saturation and \$Q_2\$ is also in as hard a saturation as is possible, given \$R_2\$ current limiting. So now \$C_1\$ is charged to about \$8\:\text{V}\$, consistent with your illustrated polarity, and the LED current is at maximum.
Now this is the point where \$R_1\$'s value is critical and will determine whether or not the circuit oscillates or just finds a quiescent point and sits there. If \$R_1\$ is small enough (allows enough current), then it will just keep \$Q_1\$ on and in heavy saturation. The circuit will then just sit there with the LED on. It's stable.
But what if \$R_1\$ cannot supply \$Q_1\$'s base current at this hard-saturation level? What then?
Well, then \$R_1\$ supplies only a part of it. The rest has to come from... wait for it... \$C_1\$. As \$C_1\$ supplies its part of this \$Q_1\$ base current, the voltage across \$C_1\$ rises, gradually. Since the \$Q_2\$ collector end of \$C_1\$ is pretty much tied to the positive rail through the saturated \$Q_2\$ collector, this means the \$Q_1\$'s base voltage slowly declines. A large \$C_1\$ can supply the missing (that which is not supplied by \$R_1\$) current for longer periods. A smaller \$C_1\$ for shorter periods. Either way, the \$Q_1\$ base voltage declines and as it does, so also its ability to supply collector current to \$Q_2\$, needed to hold it in saturation.
Eventually, there isn't enough \$Q_1\$ collector current to keep \$Q_2\$ in hard saturation and the saturation softens (moves toward active mode.) As it does so, it's collector voltage widens away from its emitter (moves toward ground, a bit.) But this pushes one end of \$C_1\$ downward, which then also pushes \$Q_1\$'s base voltage down still further, which makes \$Q_1\$ even less able to supply \$Q_2\$'s base current, moving \$Q_2\$ still more towards active mode, causing its collector to widen still further away from its emitter, ... and you get the idea. It is the second positive feedback here that rapidly turns everything off.
This pulls the \$Q_2\$ collector end of \$C_1\$ towards ground quite rapidly and this drives the base of \$Q_1\$ into deep negative voltage regions, where \$Q_1\$'s base-emitter junction will avalanche. (This damages the BJT \$\beta\$, but doesn't necessarily cause it to stop working. So long as you don't care much about it, it should survive fine for a while in this circuit.)
There are two things missing from your consideration in making this work well. One is a current limit resistor for the LED which is necessary in order to allow \$Q_2\$ to saturate, to protect the LED, and to protect \$Q_2\$. The other is the sizing of \$R_1\$ such that it cannot keep \$Q_1\$ in saturation, by itself.
So what values for \$R_1\$?
That depends on whether or not you decide to current-limit the LED. If you do not current-limit it, then the LED is hammered with who knows how much current. Perhaps \$400\:\text{mA}\$? Perhaps more? Perhaps less? I don't know. But it's important because it directly relates to \$R_1\$.
This is why I really think it is important to manage the LED current. Doing so, besides the other reasons mentioned earlier, allows you to actually design a circuit rather than toss one against the wall to see if it works right.
If you do decide to current-limit the LED, say to \$30\:\text{mA}\$ (or some other specific figure you decide on), then we can make some estimate for \$R_1\$.
The point where the two BJTs drop out of saturation and into active mode will be approximately where both of them experience their nominal, active-mode \$\beta\$ values. You don't actually know exact details where this transition accelerates, but it will be close to that.
BJTs vary a lot in \$\beta\$ (\$\pm 50\%\$ or more), but we can put some boundaries down. The NPN will probably be above 150 and below 300 and the PNP will probably be above 110 and below 250. This, combined says somewhere between 16,500 and 75,000 for the combined values. The actual switching point will be someone less than this range, so let's say from 10,000 to 50,000. But if you want to be safer (works with most BJT combinations) then you should pick the larger value: 50,000.
Let's keep the range in mind, still. Just to see where it takes us.
We want \$R_1\$ to supply either no more than \$\frac1{50\:\text{k}}\$ of the LED current or no more than \$\frac1{10\:\text{k}}\$ of the LED current. And if that's \$30\:\text{mA}\$, then \$R_1\$ should be limited to somewhere between about \$600\:\text{nA}\$ and \$3\:\mu\text{A}\$, with about \$8\:\text{V}\$ across it.
That's over \$13\:\text{M}\Omega\$ at the high end and no less than \$2.7\:\text{M}\Omega\$ on the low end!!! And I've already told you that I don't know if that low end is acceptable for any BJT combination -- in fact, it's not safe to use it.
Now, I've no idea yet what Spice will tell me. I've just been wandering in the woods, mentally.
So let's do a design. It's your schematic except that I'm inserting \$R_3\$ and changing the values for \$C_1\$ and \$R_1\$. I'll assume that the LED voltage drop at \$30\:\text{mA}\$ is \$3.2\:\text{V}\$. So \$R_3=\frac{9\:\text{V}-100\:\text{mV}-3.2\:\text{V}}{20\:\text{mA}}=285\:\Omega\$, so I'll call it \$R_3=270\:\Omega\$.
I already know that I'm using \$\text{M}\Omega\$ resistors, so I'm going to set \$C_1=220\:\text{nF}\$ to keep the timing reasonable. (Order of a second or so.) And I already know my range for \$R_1\$ to test.
So let's plug up an LTspice schematic:

And run it for various values of \$R_1\$:

The spice simulation used \$\beta_1=300\$ and \$\beta_2=200\$, above. I didn't vary the BJTs over their \$\pm 50\%\$ \$\beta\$ ranges to see how all the combinations would work out. But the above gives an idea that my thoughts weren't too far afield.
Here is the case where I've reduced the \$\beta\$ values to \$\beta_1=150\$ and \$\beta_2=110\$ (I added another trace for a still lower value for \$R_1\$), and this is for lower \$\beta\$ of about \$-50\%\$:

Note that it does now work for a lower value of \$R_1\$.
And now I've increased \$\beta_1=450\$ and \$\beta_2=300\$ (about \$+50\%\$):

Note that several earlier values that worked, now no longer work. A safe value is around the area I mentioned before.
Also, I could vary the BJT's saturation currents (and should.) But this is enough to get the points across.
Some ideas to experiment with:
- Add a degree of freedom by replacing \$R_1\$ with a resistor divider pair, instead. This may permit you to increase the pulse width (making \$C_1\$ larger) while retaining the pulse frequency (by lowering the Thevenin resistance to compensate for the increased capacitor value.)
- Add a small amount of emitter resistance to \$Q_1\$ to widen the pulse. Maybe start with \$10\:\Omega\$ and work very slowly upward or downward from there.
- Reduce \$R_2\$ by half to widen the pulse.
Each of the above three thought experiments are new to me. I've never considered them, before. But in describing the circuit to you, they all arrived as ideas I knew would do something useful over the period of about 10 minutes. It would be productive for you to ask yourself why these ideas would come to my mind, at all, and to figure out something about why I wrote them as I did. And then to explore, in more detail, their limited range of application as well as how they do anything at all like what I suggest they may do.