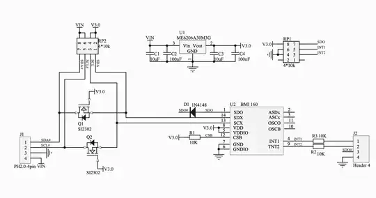
I am trying to make sense of these schematics. UI is an LDO which provides 3V output. Is it to isolate the BMI160 if there's not enough voltage?
Asked
Active
Viewed 82 times
1 Answers
3
This is a bidirectional logic level adapter. Check the note AN10441 from NXP to get the full description.
It also allow to isolate a powered down bus section. Some current can indeed be injected into the chip from the communication lines via it's ESD clamp diodes, this circuit protect the chip from this behavior.
I often use this circuit with a pair of 100 ohms resistors on the SDA/SCL lines with a dedicated ESD diode to get the signals out of the board.
SamGibson
- 17,870
- 5
- 40
- 59
Germanium Corporation
- 166
- 2

