I want to calculate the contribution of each phase-locked loop (PLL) module to the total phase noise that has been done in ADIsimPLL.
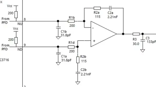
I'm having trouble calculating the contribution of the loop filter to the phase noise. As is mentioned in the ADIsimPLL help document, the noise comes from the components in the loop filter including thermal noise in the resistors and op-amp noise (the first figure).
I know for a resistor the thermal noise(Jonhson noise) is derived from:
$$v_{n}=\sqrt{4kTRB}$$
To calculate the total noise from each resistor and the op-amp:
$$V_{tot}=\sqrt{v_{1}^{2}+v_{2}^{2}+...+v_{n}^{2}}$$
But the unit of this result is \$V/\sqrt{Hz}\$. What I need is phase noise with the unit \$dBc/Hz\$.
And I also get the transfer function of how the loop filter's noise impact the total phase noise:
$$ H_{LF}(s)=\frac{NK_{v}}{NS+K_{v}K_{d}Z(s)} $$
The topology and the phase noise results are shown below.
So how to exactly calculate the loop filter's phase noise (\$n_{LF}\$) including thermal noise in resistors and op-amp noise? And how to convert voltage noise to phase noise? The two questions are to get the phase noise curve contributed by loop filter shown in the third picture.
By the way, the voltage noise of the op-amp is \$0.95nV/\sqrt{Hz}\$ and current noise is \$2.5pA/\sqrt{Hz}\$.



