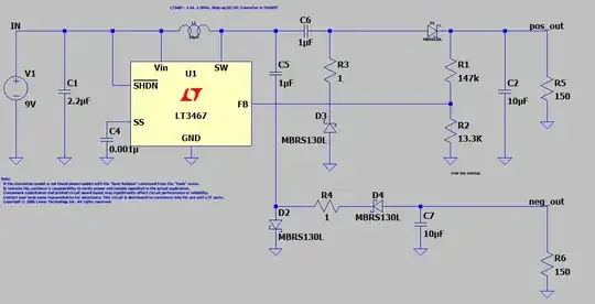
This schematic is from the LT3467 datasheet. I'm hoping someone can help me understand the purpose of the 1 ohm R3 and R4 resistors.
My concern is that they'd need to have very high power ratings as it seems there would be a ton of current running through them which would require them to be pretty large. Although in reality I don't believe that's the case, otherwise this circuit wouldn't be very practical.
I did run a simulation in LTspice and looked at the voltage at the R3 node and the current through it. Here's the schematic and simulation output. The voltage and current are switching at the switch frequency of the device, which is 1.3MHz. The switch current swings about 820mA (maybe using incorrect terminology here?) so it seems to me the 1 Ohm resistor would need to dissipate nearly 10 watts! (15V x 640mA = 9.6W.) I feel like I'm not thinking about this correctly.


