I have designed an unmanaged Ethernet switch, and cameras that are Ethernet-based with a 100 Mbps connection. If I test my cameras with a commercial switch, they work very reliably up to 60°C or so. If I test the same cameras with my switch I lose Ethernet connection at 50°C or so and I can see that they take more time to connect in general even when cold.
I just want to clarify that the connection fails when the cameras get hot, not when the switch gets hot.
There seem to be obviously something wrong with my switch because it is somehow less tolerant to "something" than a commercial switch. I checked my schematics and layout and can't see anything wrong with it, all components are good quality (crystal for example).
Any idea about what could be causing this? What could cause a weak connection in a switch?
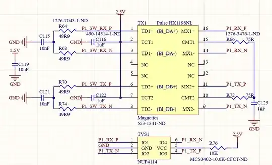
My switch has gigabit connections as well as several 10/100 connections. Different magnetics between them, but I see the same behaviour. Here is a capture of the 10/100 magnetics.
I tried removing the TVS, no difference.
When the connection is lost I have no link and cannot ping. The connection starts going on and off, worse and worse with temperature until it eventually is completely lost. After lettings the cameras cool down under 50°C or so it's all good again.
My cameras show this when it starts to fail, eventually the link is completely gone.
rt3050-esw 10110000.esw: link changed 0x01
[ 48.386907] rt3050-esw 10110000.esw: link changed 0x00
[ 50.020357] rt3050-esw 10110000.esw: link changed 0x01
[ 50.223384] rt3050-esw 10110000.esw: link changed 0x00
[ 51.865861] rt3050-esw 10110000.esw: link changed 0x01
[ 57.735428] rt3050-esw 10110000.esw: link changed 0x00
[ 59.386378] rt3050-esw 10110000.esw: link changed 0x01
[ 64.469765] rt3050-esw 10110000.esw: link changed 0x00
[ 66.125834] rt3050-esw 10110000.esw: link changed 0x01
[ 68.269781] rt3050-esw 10110000.esw: link changed 0x00
