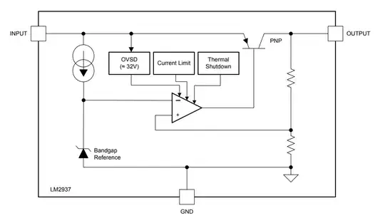
The LDO, LM2937-5, with 12V input voltage and nothing connected to the output terminal, outputs 12 V (measuring using voltmeter). As soon as I connected 100 uF capacitor, it shows 5V.
Datasheet clearly states that output capacitor is required, but it does not say about overvoltage, rather than about resulting oscillation. In addition, all the tables list minimal current of 5 mA.
Now imagine circuit with failed capacitors (all of them), and microcontroller consuming less than 1mA. Microcontroller will fry?
I have another device on hand TS2937, and when its output is open (no cap) it shows more or less 5V, and surely not 12V.
What do I miss here?
Update: 10 uF does the job too.
Update: the practical question - is it safe using this LDO at all? I have never experienced this behavior from LDO. And as I said in the condition above - will circuit fry?
Update: thanks all for the responses. This is a repair, therefore using 7805 is not an option (need SOT-223 package), and the original part was TS2937. There're two 10 uF caps on the rail (however for 6.3V rating, and I personally do not like this fact), and LED with 220 Ohm series resistor, therefore the circuit meets the requirements :)

