I'm trying to understand this circuit, it's been a long time since I messed with electronics.
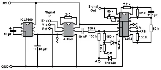
I even managed to understand some things, for example: The first ICL7660 circuit will be used as a source to create a -9V signal.
The AD620 should pre-amplify the muscle signal.
The Capacitor and resistor in series at the output of the AD620 I did not understand.
The block with the two diodes from what I understand are rectifying the signal, but I don't understand why they are connecting between one amplifier and the other.
The RC filter on the top right is for filtering high frequencies.
Could you help me understand the blocks of the op amp?
I got to assemble this circuit but it didn't work, it has a lot of noise. Shouldn't it have a 200Hz filter?
Project source: https://stoppi-homemade-physics.de/emg/
