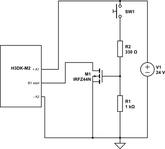
I want to trigger a timer (Omron H3DK-M2) using a circuit based on a MOSFET as a switch. The data sheet for the timer states "When using a 24 VDC power supply voltage there will be an inrush current of approximately 0.25 A. Allow for this inrush current when turning ON and OFF the power supply of the timer with device with a solid state output, such as a sensor."
Could I handle this problem effectively with a thermistor? If so where to place it in the circuit?
Is there anything more I should do to protect the gate of the MOSFET from over voltage? According to the data sheet it is rated as + - 20 VDC. At the moment I am using a simple voltage divider circuit.
I have a simple NO push button switch to trigger to switch the gate voltage of the MOSFET because this is a learning process for me.
Other things to note:
The 24 VDC supply is from a 240 VAC to 24 VDC regulated switching power supply.
The time controlled voltage is from another power supply therefore not shown.
The minimum voltage required by the timer control circuit is 20.4 VDC.
Terminals A1 and B1 when circuit is closed trigger the timer.
Terminal B1 is (+).
Kind regards Alasdair
