I am trying to build an audio amplifier PCB with S/PDIF and single ended line level inputs and want to use the CS42528 CODEC (datasheet).
My questions are regarding the input and output stages of this IC.
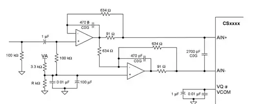
The Analog input requires buffering and biasing for the following ADC-Input (AIN+/ AIN-, 4.2.1 of datasheet) and there are multiple ways of doing this. Since my analog input is single ended, I could use either a single-to-differential-ended amplifier or simple single ended configuration (see this appnote by Cirrus). How much of an improvement will the differential output configuration bring about?
Is there any benefit in using a fully differential amplifier IC (like the OPA1632) over a configuration with two op-amps like in the following image?

Similar to 1., the output stage requires a low-pass-filter. It will connect to the amplifier TPA3004D2 and can either be differential-to-single-ended (like below), single-ended (?) or fully-differential. What are the performance differences between these options? I know that the differential signals will give the best common mode rejection. But what advantages/disadvantages has the differential-to-single-ended setup over the other two?
All components will be on the same PCB. So in summary, will the usage of differential signaling for this single ended source and differential output bring any noticeable quality improvement? Is there any reason to use a fully differential amplifier IC?
