I would like to create charts. Voltage as a function of time. I want to do this to test models of different battery manufacturers. I want to see which battery contains the most Ah. I have done some reading: I need to discharge slowly so I don't have thermal effects. I need a constant discharge current so I can rely on the data. I know by now, I need a current sink. This current sink is what this question is about. Have I done everything right here? What can I improve?
1.) Where do I have to place the battery?
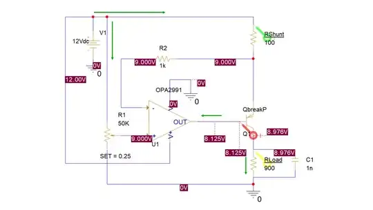
2.) Is the following correct?
The current sink exploits the fact that the opamp wants to reach the same voltage on both inputs. Therefore, it controls its output accordingly. Since there is only 9V on the plus input, but 12V on the minus input, there is a negative current (from the pnp transistor towards the OPV) and a positive voltage which switches the transistor through. A constant current flows through \$R_{Load}\$. Let me get this straight – \$R_{Load}\$ is the resistor to measure, isn't it? \$R_{shunt}\$ serves to control the current into the Emitter.
PS: I use PSpice For TI2022. Therefore, I have only parts from Texas Instruments and PSpice available. Please keep this in mind when you suggest a part.



