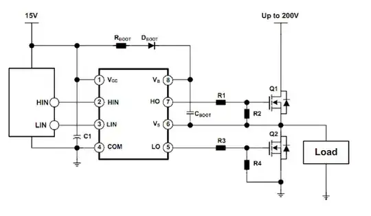
I was reading this bootstrap circuit for a N CH MOSFETS and I am finally starting to understand how a bootstrap circuit for MOSFETS work. The one part I am confused about is how the MOSFET stays turned on once the source gets connected to the main power supply.
According to this circuit, the bootstrap capacitor is brought to a voltage of VCC which is then connected to gate which turns on the MOSFET, but when this happens the main power supply, which is much greaterthan VCC, will be connected to the source which should then make the source voltage greater than the VCC voltage of the bootstrap capacitor connected to gate. How is it possible to connect the source to a higher voltage than the bootstrap capacitor without the MOSFET turning off?
