Switching on a relay is simple: just power it. Switching it off can be another matter.
What is the fastest way? (Yes, relays are slow by electronic standards, but we can still try to make them as fast as possible.)
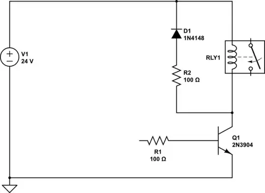
In most cases I just insert a free wheeling diode:

simulate this circuit – Schematic created using CircuitLab
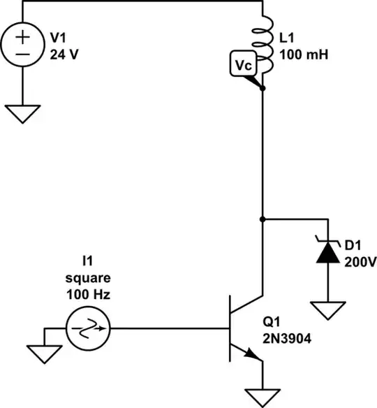
This gets rid of the energy in the coil over time. Because the diode only drops about 0.7V, I mostly have the resistance of the coil to dissipate the energy. This is not ideal since the current is slowly reduced which will make it somewhat difficult to predict when the relays will really switch off (and in the worst case might even lead to more abrasion the the contacts of the switch if they are under load.)
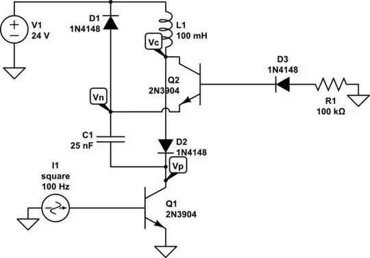
Now I could put a resistor in series to the diode:

I'll have to select the resistor so that at the rated current of the relay coil Vcc + +VD1 VR2 is smaller than the breakdown voltage of Q1.
Something that seems to be included in dedicated driver circuits. Some sort of Zener diode or other voltage limiting circuit.

What's the fastest clean way to switch of a relay or other magnetic? What are the benefits and downsides like EMI, energy consumption, etc.?

