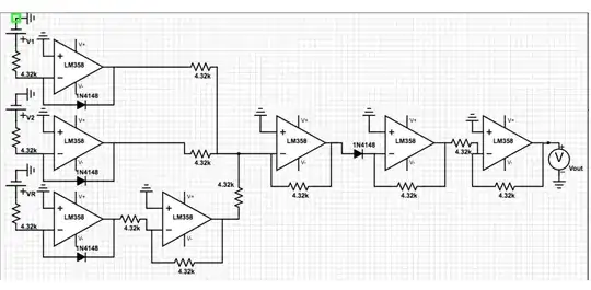
I am trying to make a analog circuit that can multiply two numbers which are input into the circuit as voltages. I came across the following schematic:
Here V+ and V- are +15 and -15 V respectively. The transfer function for the circuit is \$V_{out} = \frac{V_1V_2}{V_R}\$.
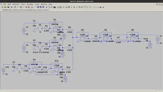
Before assembling the circuit physically, I decided to simulate it in LTSpice. I made the following circuit:
Version 4
SHEET 1 1356 760
WIRE -16 0 -48 0
WIRE 112 0 48 0
WIRE -272 16 -368 16
WIRE 48 16 -208 16
WIRE -368 64 -368 16
WIRE 48 64 48 16
WIRE -208 80 -240 80
WIRE -48 80 -48 0
WIRE 0 80 -48 80
WIRE 112 96 112 0
WIRE 112 96 64 96
WIRE 160 96 112 96
WIRE -240 112 -240 80
WIRE 0 112 -32 112
WIRE -32 128 -32 112
WIRE 128 128 96 128
WIRE 320 128 288 128
WIRE 432 128 400 128
WIRE 608 128 576 128
WIRE 720 128 688 128
WIRE 944 128 912 128
WIRE 1056 128 1024 128
WIRE 672 160 384 160
WIRE 1008 160 672 160
WIRE 1296 160 1008 160
WIRE 384 176 384 160
WIRE 672 176 672 160
WIRE 1008 176 1008 160
WIRE 1296 176 1296 160
WIRE 240 192 240 96
WIRE 288 192 288 128
WIRE 288 192 240 192
WIRE 336 192 288 192
WIRE 576 192 576 128
WIRE 624 192 576 192
WIRE 912 192 912 128
WIRE 960 192 912 192
WIRE 432 208 432 128
WIRE 432 208 400 208
WIRE 496 208 432 208
WIRE 576 208 576 192
WIRE 576 208 560 208
WIRE 720 208 720 128
WIRE 720 208 688 208
WIRE 1056 208 1056 128
WIRE 1056 208 1024 208
WIRE 1120 208 1056 208
WIRE -16 224 -48 224
WIRE 112 224 48 224
WIRE 336 224 304 224
WIRE 624 224 592 224
WIRE 720 224 720 208
WIRE 768 224 720 224
WIRE 912 224 912 192
WIRE 912 224 848 224
WIRE 960 224 928 224
WIRE 304 240 304 224
WIRE 592 240 592 224
WIRE 592 240 368 240
WIRE 656 240 592 240
WIRE 928 240 928 224
WIRE 928 240 656 240
WIRE 992 240 928 240
WIRE 1200 240 992 240
WIRE -272 256 -368 256
WIRE 48 256 -208 256
WIRE 1200 256 1200 240
WIRE -368 288 -368 256
WIRE 48 288 48 256
WIRE -208 304 -240 304
WIRE -48 304 -48 224
WIRE 0 304 -48 304
WIRE 112 320 112 224
WIRE 112 320 64 320
WIRE 160 320 112 320
WIRE 240 320 240 192
WIRE -240 336 -240 304
WIRE 0 336 -32 336
WIRE -32 352 -32 336
WIRE 112 352 96 352
WIRE 112 384 112 352
WIRE -272 496 -304 496
WIRE -144 496 -208 496
WIRE 0 512 -32 512
WIRE 112 512 80 512
WIRE -528 528 -624 528
WIRE -208 528 -464 528
WIRE 64 528 -208 528
WIRE -624 560 -624 528
WIRE -208 560 -208 528
WIRE 64 560 64 528
WIRE -464 576 -496 576
WIRE -304 576 -304 496
WIRE -256 576 -304 576
WIRE -32 576 -32 512
WIRE -32 576 -64 576
WIRE 16 576 -32 576
WIRE -144 592 -144 496
WIRE -144 592 -192 592
WIRE -64 592 -64 576
WIRE 112 592 112 512
WIRE 112 592 80 592
WIRE 144 592 112 592
WIRE 240 592 240 320
WIRE 240 592 224 592
WIRE -496 608 -496 576
WIRE -256 608 -288 608
WIRE 16 608 -16 608
WIRE -288 624 -288 608
WIRE -16 624 -16 608
WIRE -224 656 -224 624
WIRE 48 656 48 624
WIRE 48 656 -224 656
WIRE 64 656 48 656
WIRE 144 656 128 656
WIRE 144 672 144 656
FLAG -32 128 0
FLAG -240 112 0
FLAG -32 352 0
FLAG -240 336 0
FLAG 304 240 0
FLAG 592 240 0
FLAG 928 240 0
FLAG 1120 208 Vout
FLAG -368 144 0
FLAG -368 368 0
FLAG 1296 256 0
FLAG 1200 320 0
FLAG -288 624 0
FLAG -496 608 0
FLAG -624 640 0
FLAG -16 624 0
FLAG 144 736 0
FLAG 128 208 0
FLAG 112 432 0
SYMBOL OpAmps\\LM308 32 32 R0
SYMATTR InstName U1
SYMBOL res -32 64 R90
WINDOW 0 0 56 VBottom 2
WINDOW 3 32 56 VTop 2
SYMATTR InstName R1
SYMATTR Value 4.32k
SYMBOL voltage -112 80 R90
WINDOW 0 -32 56 VBottom 2
WINDOW 3 32 56 VTop 2
WINDOW 123 0 0 Left 0
WINDOW 39 0 0 Left 0
SYMATTR InstName V1
SYMATTR Value 1
SYMBOL res 256 80 R90
WINDOW 0 0 56 VBottom 2
WINDOW 3 32 56 VTop 2
SYMATTR InstName R2
SYMATTR Value 4.32k
SYMBOL diode -16 16 R270
WINDOW 0 32 32 VTop 2
WINDOW 3 0 32 VBottom 2
SYMATTR InstName D1
SYMATTR Value 1N4148
SYMBOL OpAmps\\LM308 32 256 R0
SYMATTR InstName U2
SYMBOL res -32 288 R90
WINDOW 0 0 56 VBottom 2
WINDOW 3 32 56 VTop 2
SYMATTR InstName R3
SYMATTR Value 4.32k
SYMBOL voltage -112 304 R90
WINDOW 0 -32 56 VBottom 2
WINDOW 3 32 56 VTop 2
WINDOW 123 0 0 Left 0
WINDOW 39 0 0 Left 0
SYMATTR InstName V2
SYMATTR Value 2
SYMBOL res 256 304 R90
WINDOW 0 0 56 VBottom 2
WINDOW 3 32 56 VTop 2
SYMATTR InstName R4
SYMATTR Value 4.32k
SYMBOL diode -16 240 R270
WINDOW 0 32 32 VTop 2
WINDOW 3 0 32 VBottom 2
SYMATTR InstName D2
SYMATTR Value 1N4148
SYMBOL OpAmps\\LM308 368 144 R0
SYMATTR InstName U3
SYMBOL res 416 112 R90
WINDOW 0 0 56 VBottom 2
WINDOW 3 32 56 VTop 2
SYMATTR InstName R5
SYMATTR Value 4.32k
SYMBOL diode 496 224 R270
WINDOW 0 32 32 VTop 2
WINDOW 3 0 32 VBottom 2
SYMATTR InstName D3
SYMATTR Value 1N4148
SYMBOL OpAmps\\LM308 656 144 R0
SYMATTR InstName U4
SYMBOL res 704 112 R90
WINDOW 0 0 56 VBottom 2
WINDOW 3 32 56 VTop 2
SYMATTR InstName R6
SYMATTR Value 4.32k
SYMBOL res 864 208 R90
WINDOW 0 0 56 VBottom 2
WINDOW 3 32 56 VTop 2
SYMATTR InstName R7
SYMATTR Value 4.32k
SYMBOL OpAmps\\LM308 992 144 R0
SYMATTR InstName U5
SYMBOL res 1040 112 R90
WINDOW 0 0 56 VBottom 2
WINDOW 3 32 56 VTop 2
SYMATTR InstName R8
SYMATTR Value 4.32k
SYMBOL Misc\\battery -368 48 R0
WINDOW 123 0 0 Left 0
WINDOW 39 0 0 Left 0
SYMATTR InstName V3
SYMATTR Value 15
SYMBOL Misc\\battery -368 272 R0
WINDOW 123 0 0 Left 0
WINDOW 39 0 0 Left 0
SYMATTR InstName V4
SYMATTR Value 15
SYMBOL Misc\\battery 1296 160 R0
WINDOW 123 0 0 Left 0
WINDOW 39 0 0 Left 0
SYMATTR InstName V7
SYMATTR Value 15
SYMBOL Misc\\battery 1200 336 R180
WINDOW 0 24 104 Left 2
WINDOW 3 24 16 Left 2
WINDOW 123 0 0 Left 0
WINDOW 39 0 0 Left 0
SYMATTR InstName V8
SYMATTR Value 15
SYMBOL OpAmps\\LM308 -224 528 R0
SYMATTR InstName U6
SYMBOL res -288 560 R90
WINDOW 0 0 56 VBottom 2
WINDOW 3 32 56 VTop 2
SYMATTR InstName R9
SYMATTR Value 4.32k
SYMBOL voltage -368 576 R90
WINDOW 0 -32 56 VBottom 2
WINDOW 3 32 56 VTop 2
WINDOW 123 0 0 Left 0
WINDOW 39 0 0 Left 0
SYMATTR InstName VR
SYMATTR Value 2
SYMBOL diode -272 512 R270
WINDOW 0 32 32 VTop 2
WINDOW 3 0 32 VBottom 2
SYMATTR InstName D4
SYMATTR Value 1N4148
SYMBOL Misc\\battery -624 544 R0
WINDOW 123 0 0 Left 0
WINDOW 39 0 0 Left 0
SYMATTR InstName V10
SYMATTR Value 15
SYMBOL res -48 576 R90
WINDOW 0 0 56 VBottom 2
WINDOW 3 32 56 VTop 2
SYMATTR InstName R10
SYMATTR Value 4.32k
SYMBOL OpAmps\\LM308 48 528 R0
SYMATTR InstName U7
SYMBOL res 96 496 R90
WINDOW 0 0 56 VBottom 2
WINDOW 3 32 56 VTop 2
SYMATTR InstName R11
SYMATTR Value 4.32k
SYMBOL res 240 576 R90
WINDOW 0 0 56 VBottom 2
WINDOW 3 32 56 VTop 2
SYMATTR InstName R12
SYMATTR Value 4.32k
SYMBOL Misc\\battery 144 752 R180
WINDOW 0 24 104 Left 2
WINDOW 3 24 16 Left 2
WINDOW 123 0 0 Left 0
WINDOW 39 0 0 Left 0
SYMATTR InstName V11
SYMATTR Value 15
SYMBOL cap -208 0 R90
WINDOW 0 0 32 VBottom 2
WINDOW 3 32 32 VTop 2
SYMATTR InstName C1
SYMATTR Value 10µ
SYMBOL cap -208 240 R90
WINDOW 0 0 32 VBottom 2
WINDOW 3 32 32 VTop 2
SYMATTR InstName C2
SYMATTR Value 10µ
SYMBOL cap -464 512 R90
WINDOW 0 0 32 VBottom 2
WINDOW 3 32 32 VTop 2
SYMATTR InstName C3
SYMATTR Value 10µ
SYMBOL cap 128 640 R90
WINDOW 0 0 32 VBottom 2
WINDOW 3 32 32 VTop 2
SYMATTR InstName C4
SYMATTR Value 10µ
SYMBOL cap 96 112 R90
WINDOW 0 0 32 VBottom 2
WINDOW 3 32 32 VTop 2
SYMATTR InstName C5
SYMATTR Value 10µ
SYMBOL Misc\\battery 128 224 R180
WINDOW 0 24 104 Left 2
WINDOW 3 24 16 Left 2
WINDOW 123 0 0 Left 0
WINDOW 39 0 0 Left 0
SYMATTR InstName V5
SYMATTR Value 15
SYMBOL cap 96 336 R90
WINDOW 0 0 32 VBottom 2
WINDOW 3 32 32 VTop 2
SYMATTR InstName C6
SYMATTR Value 10µ
SYMBOL Misc\\battery 112 448 R180
WINDOW 0 24 104 Left 2
WINDOW 3 24 16 Left 2
WINDOW 123 0 0 Left 0
WINDOW 39 0 0 Left 0
SYMATTR InstName V6
SYMATTR Value 15
TEXT -260 376 Left 2 !.tran 0 1 0 startup
The circuit is supposed to give me 8 V as output because V_1 is 4 V and V_2 is 2 V and V_R is 1 V, but I get the following output:
I added the capacitors hoping to get rid of that voltage spike but it didn't work. Irrespective of what input I give and even without the capacitors, I get the same output every time.



