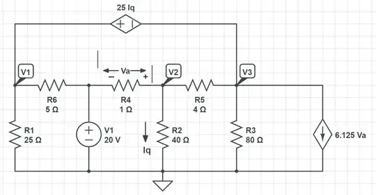
All the information of the circuit elements are shown below.
Question : Use the node-voltage method to find the power developed by the 20V source in the circuit.

All the information of the circuit elements are shown below.
Question : Use the node-voltage method to find the power developed by the 20V source in the circuit.

Just the manual process redrawing a schematic helps me think and gather up details I may otherwise fail to notice. It also helps readability, once you learn better how to apply some rules for redrawing. (See Addendum below for a few suggestions.)
There's another reason for redrawing your schematic. You've provided no part numbers. It greatly helps when communicating if things are uniquely identified. So also get into the habit of using the schematic editor here. It will automatically number the parts.

simulate this circuit – Schematic created using CircuitLab
I've added \$I_{_2}\$ and \$I_{_3}\$, because the question wants to work out the power of the source I labeled as \$V_{_0}\$. (I'm guessing from the wording ("developed in") that the magnitude is sufficient, though a sign might be of further help.) The magnitude of the power will be \$\vert V_{_0}\cdot\left(I_{_2}+I_{_3}\right)\vert\$.
With the exceptions (for clarity only) of showing \$V_{_0}=+20\:\text{V}\$, \$S_{_1}=6.125\:\mho\$, and \$R_7=25\:\Omega\$ on the schematic, I've left all of the remaining values unspecified. I can't tell from your original diagram and the following one which values to use. You know. So work it out. But at least the rest is labeled so we know what we are talking about.
One thing I can immediately see from your writing is that you define \$V_{\Delta}=V_{_2}-20\:\text{V}\$. But this is not correct, as the sign is wrong. It's clearly labeled on the schematic so that you should instead have found that \$V_{\Delta}=V_{_0}-V_{_2}=20\:\text{V}-V_{_2}\$. So already that's one mistake.
And I'm curious. Given my schematic and part labels, what is the value of \$R_1\$ supposed to be? I can't tell from your question.
I'll stop there until I hear more from you.
You've edited your question to clarify the part values and numbering, though now there's a new communication problem as our schematics no longer match up with the same numbering for the same parts.
Also, you've removed the picture of your attempt to solve the problem. So the only way I can find it (and it is only because I have enough of the 'silly site score' that allows me) is to go backwards through your edits to uncover it. For those who cannot do that and even for those of us who can, it might help still further if you could put in some added moments of your time to include your mathematical work here in your current edited question.
So here's what I see:
assignment of signs, your writing
should instead be \$V_{\Delta}=20\:\text{V}-V_2\$ .
Correct.
With the correction I've made and recognizing that what looks the same as elsewhere where you write a 4 is instead really a 6 then this is correct.Assuming I'm forced into using supernodes (I don't like them as they make it easier to generate mistakes, in my opinion), then I would have developed the following (keep in mind I will be using my part number assignments and not those you newly created):
$$\begin{align*} \frac{V_1}{R_1}+\frac{V_1}{R_2}+\frac{V_3}{R_5}+\frac{V_3}{R_6}+S_1 V_\Delta &= \frac{V_0}{R_2}+\frac{V_2}{R_5} \\\\ \frac{V_2}{R_3}+\frac{V_2}{R_4}+\frac{V_2}{R_5}&=\frac{V_0}{R_3}+\frac{V_3}{R_5} \\\\ V_1&=V_3+R_7 \,I_0 \\\\ I_0&=\frac{V_2}{R_4} \\\\ V_\Delta &= V_0-V_2 \end{align*}$$
The first is your supernode. And the rest should be pretty obvious. If you want, the last three can also be combined together into the first 'supernode' KCL equation, leaving just two equations and two unknowns, if you want. Regardless, as shown above, these do solve out. And you should be able to then work out the requested power figure from there.
Rules to live by are:
The above rules aren't hard and fast. But if you struggle to follow them, you'll find that it does help a lot.
You can read a snippet of my own education by those schematic draftsmen at Tektronix who trained me by reading here.
\$\dfrac{V_i-20}{5}\$||| I have no idea where the 20 comes from because I can't read your handwriting = the source on the left looks like 25 volts to me. Do you see the problem? – Andy aka Dec 13 '22 at 20:01