0

Is it possible to somehow eliminate or reduce the TL431 constant-current source voltage drop?

I have studied this application note from TI. In my opinion, it nicely presents the possibilities of using the TL431, especially in relation to the current limitation.

Not much is mentioned here about the disadvantages of the voltage drop. The transistor in the picture drops the voltage by the threshold voltage - approximately 0.5 V. This causes a problem when, after current limiting, I supply current to the IC that needs it without any loss. I tested it with the following configuration:

enter image description here

  • Vin = 6 V
  • Iout = limited to 20 mA
  • Rs = 100 Ω
  • R1 = 2200 Ω
  • Transistor 2N2222
  • Voltage drop 0.5 V

Would it be possible to replace the transistor with an N-type MOSFET and get rid of the drop? I have understood that a voltage-controlled MOSFET might work here. Does anyone have experience with this?

The problem with MOSFETs in these circuits can of course be ringing. Is it possible to reduce it if it causes a problem?

ocrdu
  • 9,195
  • 22
  • 32
  • 42
OH1LLN
  • 3
  • 1
  • 1
    "This causes a problem when, after current limiting, I supply current to the IC that needs it without any loss." - Which IC are you talking about? Why does it need 'current without any loss'? – Bruce Abbott Jan 23 '23 at 22:15
  • IC would like to drive is IC-NZN laser module driver https://www.ichaus.de/upload/pdf/NZN_datasheet_D1en.pdf – OH1LLN Jan 24 '23 at 15:28
  • This IC contains also safety mechanisms to avoid too high laser levels. However, certificates requires that there are double safety. I try to make it by adding this kind of limit for maximum current. – OH1LLN Jan 24 '23 at 15:31
  • So what you want is a current limiter, not a current regulator, and when current is below the limit it should have very low power loss. What power supply voltage do you want to use? – Bruce Abbott Jan 24 '23 at 17:48
  • I am using 2 x Cr2032 cell coins. These provide around 6V when full. When laser is illuminated the battery voltage drops. – OH1LLN Jan 24 '23 at 18:48

5 Answers5

3

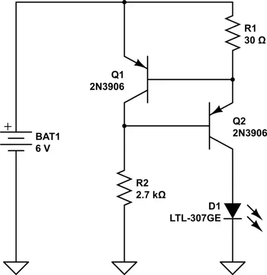
Since you are using two CR2032 cells in series, and the IC you are powering needs at least 3 V, the current limiter has to work with a voltage difference down to ~1 V (assuming minimum battery voltage under load of 2 V per cell).

The following circuit has a minimum voltage drop of ~0.8 V, and limits current to ~22 mA when R1 = 30 Ω. It uses the Base-Emiiter junction of Q1 as a reference voltage, so the current limit is temperature sensitive. at 40 °C the current limit drops to ~21 mA.

schematic

simulate this circuit – Schematic created using CircuitLab

Bruce Abbott
  • 56,322
  • 1
  • 48
  • 93
  • I think this is as good as it gets without high-gain feedback amplifiers. +1 – tobalt Jan 25 '23 at 06:16
  • This was actually solution for my need. I also compensated the voltage drop by removing unnecessary diode from battery supply. Thank you very much for answers! – OH1LLN Feb 01 '23 at 13:45
2

The bigger part of the voltage drop is that across the emitter (sense) resistor, which is 2.5V for a TL431 at the limit, so the voltage drop across the BJT is not that significant.

In any case, the threshold voltage for most MOSFETs is more than 0.5V and that would have to be added to the drop in this particular circuit, which is an emitter follower or a source follower (with a series resistor!) below the limiting current.

If you want a current limiting circuit that has little voltage drop, you'll need something like an op-amp to deal with the very low voltage across the sense resistor. Either a MOSFET or a BJT can be used as the series element, and either one could have a drop of << 100mV at 20mA.

Spehro Pefhany
  • 397,265
  • 22
  • 337
  • 893
1

The drop across the transistor is a natural consequence of a linear regulator topology. By definition, when working properly, the input voltage is greater than the voltage from the emitter to GND. The left over voltage is dissipated in the pass element (the transistor). Changing to a FET would not change this.

The important part to understand is that the pass element is being used in the linear region, meaning it has an impedance that varies as needed to keep the voltage across the sense resistor at 2.5V.

Troutdog
  • 816
  • 4
  • 6
  • I actually really like the TL431. I have used it as a regulator, but also as a failsafe for Gaas FETs: The TL431 is used to make sure that Vg is negative before allowing Vd to be applied. GaaS FETs often have a negative gate voltage turn on threshold. The TL431 is used as a comparator in this application. – Troutdog Jan 25 '23 at 15:32
1

You say

Iout = limited to 20mA

The circuit shown is not a current limiter, it is a constant current source. These are two different things. A limiter will allow a load to draw any current up to the limit, while a current source will try to keep the load current constant at the current it is set at.

A current limiter senses the current and when it reaches the limit it starts to decrease the voltage to the load thereby limiting the load current. It will generally have a low voltage drop until the limit is reached, then have a higher voltage drop.

A current source senses the current and adjusts the voltage to keep the load current constant. It will have a voltage drop dependent on the set current, load impedance and supply voltage.

You'll need to let us know which one you need, it sounds like you're looking for a limiter.

GodJihyo
  • 22,826
  • 1
  • 20
  • 58
0

A constant current source will only work (be constant independent of load) as long as it is kept in compliance. For this configuration, that means the BJT cannot be in saturation. If your LEDs drop 1.5V each, then at the emitter of the BJT you would have 3x1.0V + 2.45V = 5.45v. With a Vin = 6.0, the BJT is in saturation and will not work as a constant current source. Keep in mind that if the LEDs are 1.5V each, then, the BJT will not turn on!

In addition, the TL431 is better as a current sink than a current source, since as a sink, the current is given by Vref/Rs (with the anode referenced to ground), but as a source, the resulting current will include the cathode current Ika (ie, Vref/Rs + Ika) which will be a function of the R1.

jrive
  • 639
  • 4
  • 14