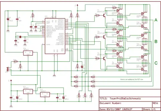
I'm building an octocopter, and can't quite understand what an ESC (electronic speed controller) is used for. A brushless outrunner motor has three cables. Is there one common ground, one power supply (DC) and one cable to communicate with the ESC?
Does the ESC simply use the information gathered from the motor to decide when to turn the power on to get the maximum effect out of the motor? So the ESC is simply a PWM which synchronizes the pulses with the motor?
The ESC also has some extra features like turning down the power when the voltage is below a threshold, and using low resistance to brake the motor. If you don't need these features, is using a PWM just as good as an ESC?

