I'm trying to get a circuit for PIR motion sensor**. I'll need to use 2 sensor's - first in a single trigger mode and the second one is continuous trigger mode.
** HC-SR501 (datasheet, link goes to PDF)
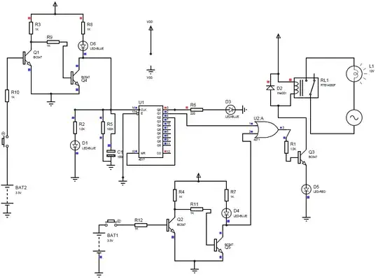
First sensor will trigger the light and will remain on until the (less)delay set for the first PIR. If any motion detected on second PIR again the high input goes to OR gate and will keep the lamp on (doesn't matter if the delay expired for the first one lamp will be on).
If there is any motion detected on first again it will trigger and switch off the light. (Counter is meant for deactivating the connection ) - while leaving the restroom
I'm looking to have it in rest room. First one is right under the rest room door and the second one will be just before the shower area.
3.3 V battery in diagram represent the out put from PIR sensor

