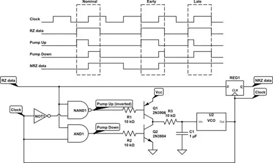
Suppose that I have a serial signal (example below), which is transmitted without an accompanying clock signal, I would like find a circuit (using discrete components / ICs, possibly an FPGA, but not a microcontroller) to reconstruct the clock for this signal.
The main challenge is that the frequency of this serial signal varies over time. The signal is received from a wireless ASIC. When the ASIC transmitter is on, the receiver produces a signal, like what is shown below.
Additionally, the ASIC may intermittently (and asynchronously) cut out after a few seconds, and a different transmitter will come online. Any given transmitter's nominal frequency can be anywhere from 35 to 65 KHz due to design issues.
Depending on how much power the transmitter has, I have seen a single ASICs clock drift by as much as 2 KHz from a nominal 50 khz during continuous operation. I have never measured a noticeable frequency shift within less than 20 frames of data, but I don't have an actual figure for rate of change in the clock frequency....

There is one start bit per frame, and a parity bit and stop bit at the end. There can be as many as 13 consecutive zeros in the frame. There are always 4 zero cycles between frames coming from a single ASICs transmitter. Consecutive frames come from a single transmitter, but as I mentioned, the transmitter can periodically cut out, and another one can come online at a different clock frequency.
What I am looking for is a circuit to recover the clock, using a combination of digital logic, and discrete analog components (not a microcontroller!) which is very robust, that can adapt to a drifting clock, and can lock on to frequencies in that wide range. Also I would like to find a design which scales well to higher frequencies, because future ASICs will have a transmitter clock which is much faster (I have heard as much as 20 times faster).
An FPGA will be utilized to decode the data stream (and use the recovered clock, in fact this has already been implemented before assuming the availability of the clock), and as such can be used as part of the clock recovery circuit if that helps.
Very sorry for the confusion, I hope everything has been clarified.

