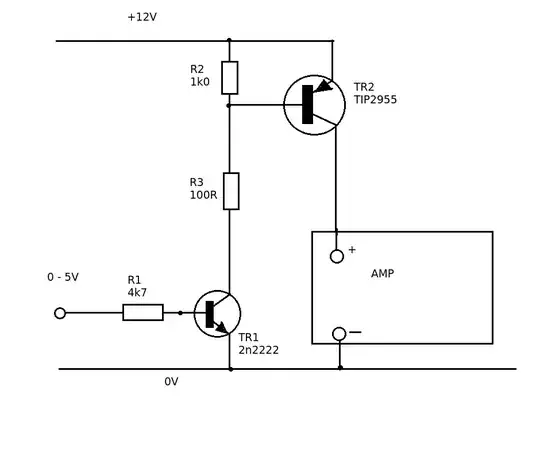
I am trying to use a TIP2955 PNP as a simple switch for an amplifier circuit. (I know TIP2955 is overkill, but I have so many laying around). The amp requires 12V. My logic is 5V. PNP pinouts:
* Emitter connected to +12V
* Collector connected to amp input
* Base connected to logic circuit through a 1K resistor.
When the logic is disconnected the PNP is off. However, when I apply 5V to the base (via the 1K), the PNP switches on.
What is the required ratio between the emitter and base voltages? From a little testing, it seems this ratio is about 1/2. That is, the base voltage must be at least 1/2 the emitter voltage for the PNP to be in off state. This is unfortunate, as I need to control the 12V switch from 5V.
