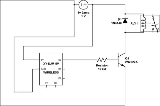
I'm just a beginner and need some assistance. below is a diagram of a 4CH reciever which works fine with some leds and it reports 5V positive on Data0 when holding channel 0 on the transmitter. What's not working is when attempting to use a 5V DC relay as shown in diagram, the relay clicks and seems to work fine with a direct input.
I'm using USB Powered socket which is 5V DC 0.5A I believe. I'm really puzzled while its not working.

SUGGESTED

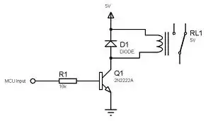
simulate this circuit – Schematic created using CircuitLab
