The voltage source has a specific voltage through it regardless of the circuit's current and its resistance while the current source has a specific current through it regardless of the voltage through it and its resistance.
My question is:
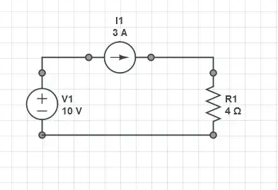
When there's a circuit which has both a voltage source and a current source with a load, a resistor R for example. How can people apply Ohm's law on it. The sum of both voltage and current must be reserved.
For example, the circuit has a current source and a voltage source connected in a series with a single resistor which
- The voltage source supply 10V
- The current source supply 3A
- The resistance of the resistor is 4 ohm.

How can Ohm's law be applied in this case.
If we take 10V then the current will be 2.5A which is lack of 0.5 A to make the sum of current equal 3 as the current source supply while if we take the current through it is 3 A then the voltage through it wil be 12 V that over the one which voltage source can supply. I have seen many circuit which have both of these source without knowing how to apply Ohm's law on it.

