I need to drive 48 UV LEDs for UV paint curing system. (LED: 3.5V, 20mA)
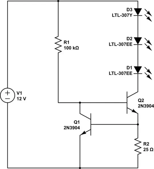
I found a simple current source, modified it, set the current to 20mA. The voltage on 3 leds is 10.50V (3 x 3.5V, exactly what I need).
When I add another 3 LEDs in parallel to existing 3 (having 6 LEDs total), the current stays same but the voltage across each line drops slightly. When I finally have 18 LEDs (6 parallel lines), the current was still ~20mA but the voltage across each parallel line dropped to 9.5V. Somehow it must be okey for the LEDs because they did not lose their brightness.
My questions;
- When I finally add all 48 LEDs current source will keep the current at 20mA and the voltage will drop more. Will that drop on the voltage be OK for the LEDs?
- Adding new LEDs does not change the current drawn from the power source, so is safe to drive 48 LEDs with one single current source or it will burn down things (LEDs, transistor or power supply) in long run?

simulate this circuit – Schematic created using CircuitLab
Quick question about small resistor on each string; does it matter how small the resistor is? For example can I use 1ohm to keep voltage drop on it lower?
– dvdmn Oct 18 '14 at 03:04