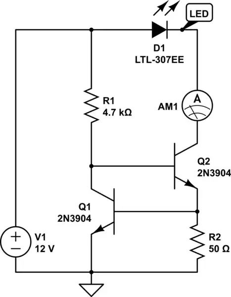
I was reading on LED driver designs, and I have a question about the linear current source driver. In the circuit below, will D1 ever turn off when there is too much current through R2? In other words, will D1 turn off when Q1 turn on?
Because the base and the drain are driven by the same voltage Vcc, I am assuming Q2 is an N-Channel MOSFET (and not a transistor). And I can see when Q1 is activated, Q2 turning off because the voltage at the node between R1, Q1 and Q2 would be ~0V (GND).
However, there is no mention of this side effect. Ideally, the circuit regulates current in itself without switching off the LED.
Is my assumption false and does this circuit works like a constant current source?




