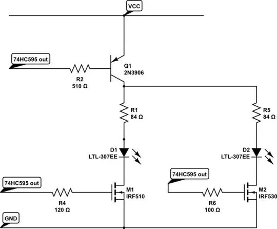
I got a shift register which I use to PWM LEDs. Since I multiplex this toggling I noticed some "afterglowing" if the next LED is not active of the same color. (RGB cathode) Multiplexing by the MOSFET and PWMing by the PNP.
I already found out, that it is not the MOSFET which is too slow. So I tried increasing the toggling speed of the PNP but I was not sure how to do so. I thought of pulling it up, so I tried it with some high resistors around 1-5k but this does nothing. After this I used smaller till I used the 20Ohms and noticed that the glowing is extremely minimal now.
So my question is, how do I do this right? Sure it does work now but I'd like to understand how to increase the speed to some kind of maximum. Is there a better solution which I can do even after soldering the 510? I can't change the 510 Ohm and 120 Ohm in front of the PNP and MOSFET since I already soldered them but I can add a line to pull them all up for example.
Down here some example how it looks:

simulate this circuit – Schematic created using CircuitLab
