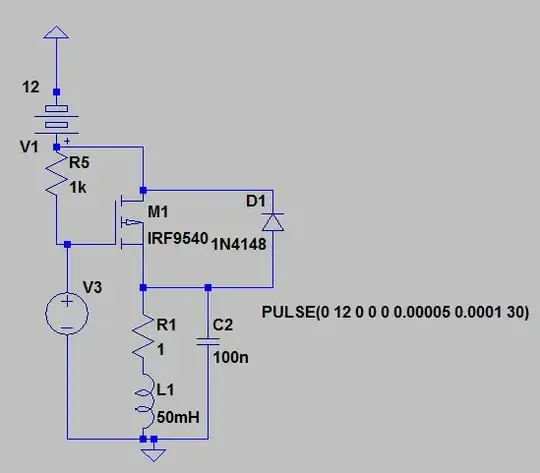
I'm designing a switching regulator for motor controlling, I have tried this circuit with spice but it does not work:

The problem is that the voltage on the load of the regulator never goes down, as is depicted in the picture:

Is there anyone to explain me why?