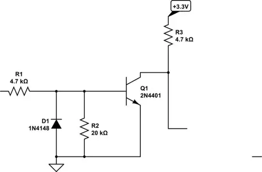
I have a fuel gauge which has a push-pull interrupt pin working at 1.8v. I need to connect this pin to a MCU working at 3v. Theoretically I don't need a level shifter since the 1.8v are above the high level threshold of the MCU.
My concern is that the absolute maximum input rating of the fuel gauge pin is 2.75v so if I accidentally program the MCU pin as an output and I set it to high it might burn the fuel gauge, yes, I know that it sounds crazy but these kind of things happen sometimes.
So the question is, how I can connect this pin keeping the fuel gauge safe?

