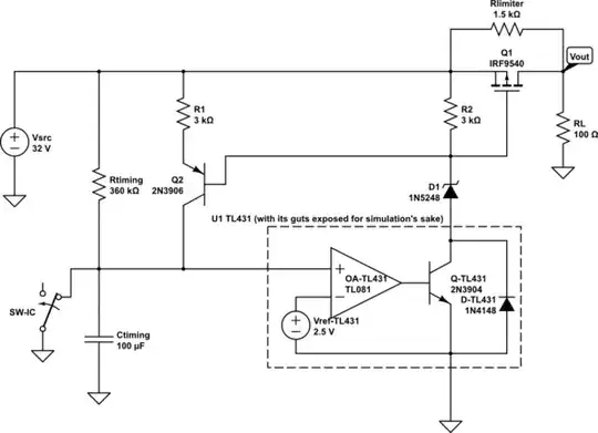
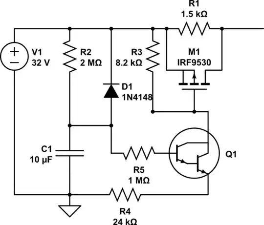
The CanoScan 8800F uses a proprietary 32VDC AC adapter that's no longer manufactured. A Flickr user did the trial and error to find out how to modify another 32VDC AC adapter for use with the 8800f. It seems simple enough. One pin carries the 32VDC of current, and other pin carrying current starts off carrying current through a resistor only to have that resistor shorted after a few seconds so that the full 32VDC of current can be delivered. Could someone advise me what the parts and schematics would be to build "a time delay relay assembly" to "short a 1.5k ohm resistor" "after a few seconds" of the scanner being powered on?
I tried messaging the user to get a more detailed answer, but to no avail. I figure he assumed that if you have more electronics knowledge his solution would be easy to interpret. Here is his original post from Flickr:
"Here is the real deal. I purchased Canon Canoscan 8800F with no power adapter. After extensive testing here is how it works. Looking at the back of the scanner the left pin will be referred to as pin 1, center pin as pin 2 and right pin as pin 3. Now, I had to build a circuit which adds a time delay. Let me tell you how to get your scanner to work. Pin 2 is ground, Pin 3 is 32VDC. Pin 1 wants the same as pin 3 (32VDC) with the following exceptions: when pin 3 receives 32VDC pin 1 will receive the same 32VDC BUT in series must be 1.5k ohms. Then, after a few seconds, the 1.5k ohm resistor must be shorted allowing the full 32VDC to be applied to pin 1. I built a time delay relay assembly to facilitate this function and now the scanner will power on when the power button is pressed. Hope this helps."
https://www.flickr.com/groups/767295@N20/discuss/72157627293403452/72157647465205394
Thanks.

