I'm a hobbyist EE in college, and have been building breadboard circuits and perfboard circuits for the past year or so. I want to move on to doing PCB design.
I wanted to start with something small so I designed a small amplifier circuit for a microphone that I want to make into a module on a PCB.
Here is the file for what I designed in Fritzing (I went with this software because it's user friendly): http://www.mediafire.com/?2b2as7iibys68cu
Here is an image if you don't have the program:

Is this a good design? How can I improve it?
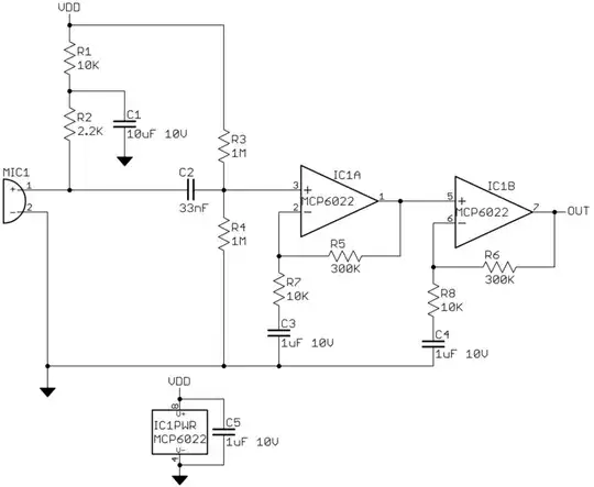
The general schematic I followed was this (in case you wanted to know):
(Credit @Olin Lathrop)
What advice can you give me on getting started? Any resources you can recommend? What software would you recommend? Ideal would be free and easy to learn. What type of class would you suggest I take in college to get deeper into this?