20

I'm looking for a switching regulator for my design, and I head over to Digikey... Now I'm curious what the general difference is between these categories:

They both seem to contain very similar devices and I'm just not seeing the distinction.

bcsteeve
  • 405
  • 1
  • 4
  • 11
  • It will help a lot (and be more relevant to this site) if you state what you require rather than expect someone to explain what a digikey page is all about – Andy aka Jun 10 '15 at 22:00
  • 1
  • The same part will often appear in different categories with similar names. It's mostly to cater to customers that call them different things, but every once in a while, the one you want will only be in one of them. So it's good to know what the common synonyms are. – AaronD Jun 10 '15 at 22:09
  • related: https://electronics.stackexchange.com/questions/112109/voltage-regulator-vs-voltage-controller – davidcary Mar 05 '21 at 01:53

1 Answers1

30

Switching regulators and switching controllers are very similar, and essentially perform the same function. Both of them are DC to DC converters.

Both switching regulators and switching controllers can be obtained/configured in either buck (output voltage < input voltage), boost (output voltage > input voltage), or both topologies.

The buck/boost mode is useful for battery operated circuits, for example you might have a 3.3v circuit, powered from a 3.6v battery which is initially charged up to 4.2v. The battery voltage drops to 3.3v while in buck mode, and then falls further below 3.3v where it uses boost mode.

enter image description here

The circuits uses a combination of one or more FETs represented by the little switches in the diagrams above) and an inductor to carry out their work.

Switching regulator ICs contain all of the necessary hardware, except for the inductor and a few resistors and capacitors, inside the one chip. In particular, the switch mode FET is inside the regulator. As a result, these chips can't handle too much current, usually only an amp or two, otherwise they would get too hot. Here is a typical circuit for a 24v to 3.3v 2A buck type switching regulator:

enter image description here

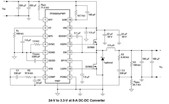
With switching controllers, the switching function is done external to the chip. This allows for much higher currents than switching regulators, since the controllers themselves don't have to handle the current -- just the external FETs which can be sized as necessary for the task. Here is a typical circuit for a 24v to 3.3v 8A buck type switching controller:

$$ $$

enter image description here

Switching controllers also offer a lot more configurable options, which is why this circuit is considerably more complicated than the previous one.

tcrosley
  • 48,066
  • 5
  • 98
  • 162