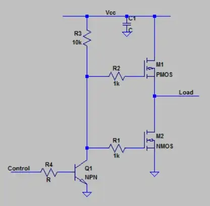
I have a FET based H-bridge being controlled by a micro. I was worried about software errors being able to turn on the top and bottom FETs at the same time, so I opted for the control scheme below for each half of the bridge. While this works fine, difference in the switching times of the two FETs means a partial short occurs - I see the voltage on Vcc is pulled down (even though it has quite a lot of capacitance) during switching. The duration of the 'short' is very brief (looks like <10us on my scope).
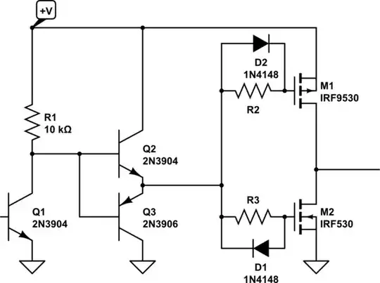
Is this inevitable with this control scheme, or can I get some improvement? I tried making R1 and R2 bigger in simulation and then strapping diodes across them (pretty sure I had seen this done before somewhere), so that the FETs turn off faster than they turn on. This seems susceptible to variations in threshold voltage, temperature changes etc. Is there any better solution?
I'm aware that there are ICs dedicated to this function, but I'd like to try and keep this simple. If the only way to do it is with more transistors, then so be it, but I wanted to make sure there isn't some simple solution involving R/Cs, diodes etc that I haven't thought of.

